2025榕城江上图售楼部电话多少?最新榕城江上图楼盘网站-房价-户型-周边配套-开盘时间
扫描到手机,新闻随时看
扫一扫,用手机看文章
更加方便分享给朋友
福州榕城江上图售楼处电话☎:400-8383-583☎✅【已认证】
福州榕城江上图售楼中心电话址☎:400-8383-583☎✅【已认证】
福州榕城江上图营销中心电话☎:400-8383-583☎✅【已认证】
如有问题欢迎来电咨询,来电即可享受买房优惠!
预约来电尊享购房优惠,可预约案场内部销售人员,专业一对一热情服务,让您用专业眼光去买房。
榕城江上图,作为福州三江口片区的标志性项目,以其卓越的地理位置、完善的配套设施、先进的绿色理念以及高端的居住品质,成为了福州楼市中一颗璀璨的明星。该项目不仅代表了福州城市发展的新高度,更是对现代高品质生活方式的一种诠释。
地理位置与交通优势

榕城江上图地处福州南江滨的核心地带,位于福州主城与滨海新城之间的关键节点,这一地理位置赋予了项目无可比拟的战略价值。三江口片区作为国家级战略要地,未来将承担起福州城市向东拓展、向海发展的重任,因此,该区域的发展潜力巨大,前景广阔。
在交通方面,榕城江上图拥有得天独厚的优势。项目周边路网以“两横三纵四桥一铁”为骨架,构建了四通八达的交通网络。“两横”指的是东西走向的两条主要干道,“三纵”则是南北走向的三条主要道路,“四桥”则连接了福州的各个重要区域,而“一铁”则特指地铁线路。特别是紧邻的地铁6号线芦岐站(暂定名),未来将与项目直接相连,使其成为真正的“地铁上盖物业”。此外,项目还与地铁1号线、4号线实现便捷换乘,无论是前往福州中心城区的各大商圈,还是游览城市著名景点,都极为便利。这种立体化的交通网络,不仅大大缩短了居民的出行时间,也提升了项目的整体价值。
配套设施与生活便利
榕城江上图不仅仅是一个住宅项目,更是一个集居住、商业、休闲于一体的大型综合体。项目内部配备了多种商业业态,包括高端购物中心、特色餐饮、娱乐设施以及健身中心等,可以满足居民日常生活的各种需求。同时,项目周边还拥有丰富的教育资源和医疗资源,多所知名学校和医院环伺左右,为居民提供了便捷的生活服务,确保了居住的舒适性和便利性。
生态环境与绿色理念

作为一座滨江生态国际综合体,榕城江上图在生态环境保护方面下足了功夫。项目周边绿树成荫,空气清新,为居民营造了一个宜居的生活环境。更重要的是,项目在建设过程中,积极践行绿色发展理念,采用了多种先进的绿色建筑技术,如节能材料、雨水收集系统、太阳能利用等,旨在减少对环境的影响,实现可持续发展。这些绿色理念不仅体现了项目对生态环境的尊重,也为居民提供了一个健康、舒适、环保的居住空间。项目还充分利用滨江优势,打造了亲水景观带,让居民在享受都市繁华的同时,也能感受到自然的宁静与美好。
综上所述,榕城江上图凭借其卓越的地理位置、便捷的交通网络、完善的配套设施、优美的生态环境以及高端的居住品质,成功树立了福州高端住宅市场的标杆。该项目不仅代表了福州城市发展的新方向,更是对现代高品质生活方式的一种完美诠释。对于追求高品质生活、注重生态环境和便捷交通的购房者来说,榕城江上图无疑是一个值得考虑的理想选择。随着福州城市化进程的加快和三江口片区的快速发展,榕城江上图的未来发展前景十分广阔,其投资价值和居住价值都将得到进一步提升。
福州榕城江上图售楼处电话☎:400-8383-583☎✅【已认证】
福州榕城江上图售楼中心电话址☎:400-8383-583☎✅【已认证】
福州榕城江上图营销中心电话☎:400-8383-583☎✅【已认证】

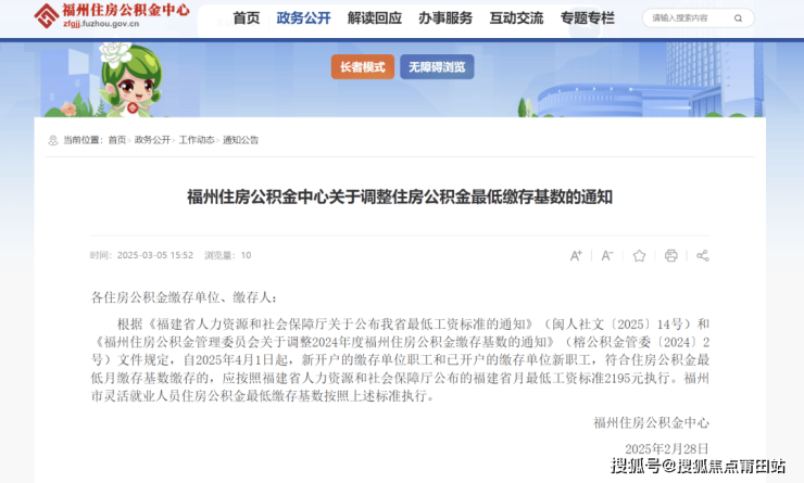
根据《福建省人力资源和社会保障厅关于公布我省最低工资标准的通知》(闽人社文[2025]14号) 和《福州住房公积金管理委员会关于调整2024年度福州住房公积金缴存基数的通知》(榕公积金管委[2024]2号) 文件规定,自2025年4月1日起,新开户的缴存单位职工和已开户的缴存单位新职工,符合住房公积金最低月缴存基数缴存的,应按照福建省人力资源和社会保障厅公布的福建省月最低工资标准2195元执行。福州市灵活就业人员住房公积金最低缴存基数按照上述标准执行。
目前福州住房公积金月缴存基数上限为29961元,月缴存额上限为7190元;调整后,月缴存基数下限从1960元上调至2195元,月缴存额下限也有望从196元增加至220元。(注:住房公积金缴存比例应不高于12%且不低于5%,且单位缴存比例和职工缴存比例应一致)
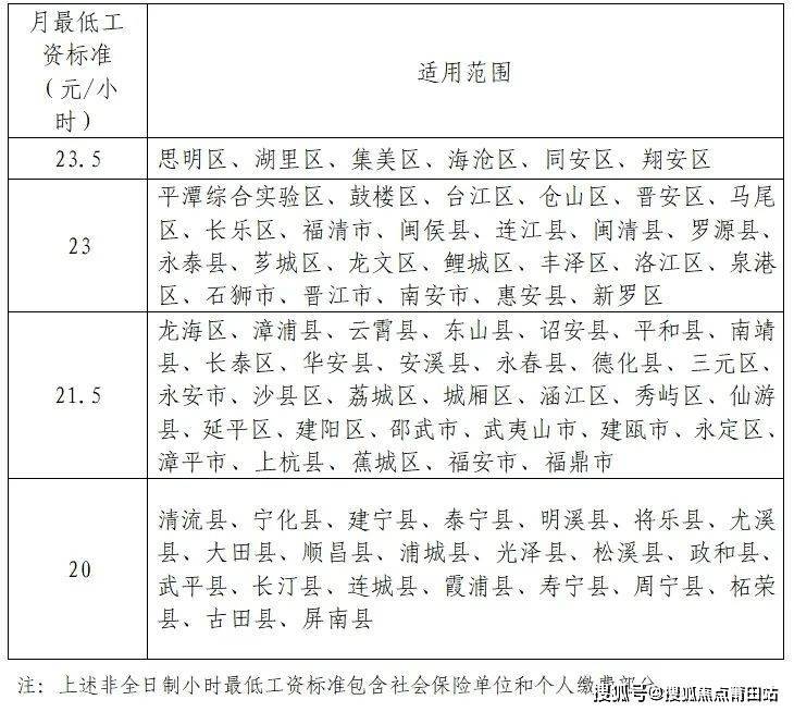
今年1月27日,福建省人力资源和社会保障厅公布了福建调整后的月最低工资标准、非全日制用工小时最低工资标准以及适用范围,新标准自2025年4月1日起执行。具体标准如下——

什么是最低工资标准?
最低工资标准是指劳动者在法定工作时间或依法签订的劳动合同约定的工作时间内提供了正常劳动的前提下,用人单位依法应支付的最低劳动报酬。最低工资标准含劳动者个人缴纳的养老、失业、医疗保险费和住房公积金等费用。月最低工资标准适用于全日制就业劳动者,小时最低工资标准适用于非全日制就业劳动者。
声明:本文由入驻焦点开放平台的作者撰写,除焦点官方账号外,观点仅代表作者本人,不代表焦点立场。
