2025五建瑞屿轩售楼部电话多少?最新五建瑞屿轩楼盘网站-房价-户型-周边配套-开盘时间
扫描到手机,新闻随时看
扫一扫,用手机看文章
更加方便分享给朋友
福州五建瑞屿轩售楼处电话☎:400-8383-583☎✅【已认证】
福州五建瑞屿轩售楼中心电话址☎:400-8383-583☎✅【已认证】
福州五建瑞屿轩营销中心电话☎:400-8383-583☎✅【已认证】
如有问题欢迎来电咨询,来电即可享受买房优惠!
预约来电尊享购房优惠,可预约案场内部销售人员,专业一对一热情服务,让您用专业眼光去买房。
五建瑞屿轩是一个优秀的楼盘,具备许多优势和吸引力。它由福建五建集团打造,拥有国家特级资质的国有大型施工企业,以高品质和诚信守责的企业精神为基础。项目地理位置优越,位于福州东二环路与后屿路交叉口西北侧,周边交通便利,有三个商圈和三个公园环绕。生活配套设施齐全,包括购物中心、学校等。项目采用全龄社区规划,提供一座全龄宜居之府。
此外,五建瑞屿轩的建筑设计和户型也非常出色。主要户型为75-90平方米的大三房,设计合理,南北通透,充满光线,空间利用率高。该项目还注重细节和品质,通过匠心打造,展现了五建的工艺和考量。
综上所述,五建瑞屿轩是一个具备优越地理位置、高品质建筑和户型设计的优秀楼盘。购买与否需要根据个人需求和情况进行综合考虑,建议您咨询专业的房地产机构或置业顾问,以获取更详细的信息和进行全面的评估。
福州五建瑞屿轩售楼处电话☎:400-8383-583☎✅【已认证】
福州五建瑞屿轩售楼中心电话址☎:400-8383-583☎✅【已认证】
福州五建瑞屿轩营销中心电话☎:400-8383-583☎✅【已认证】

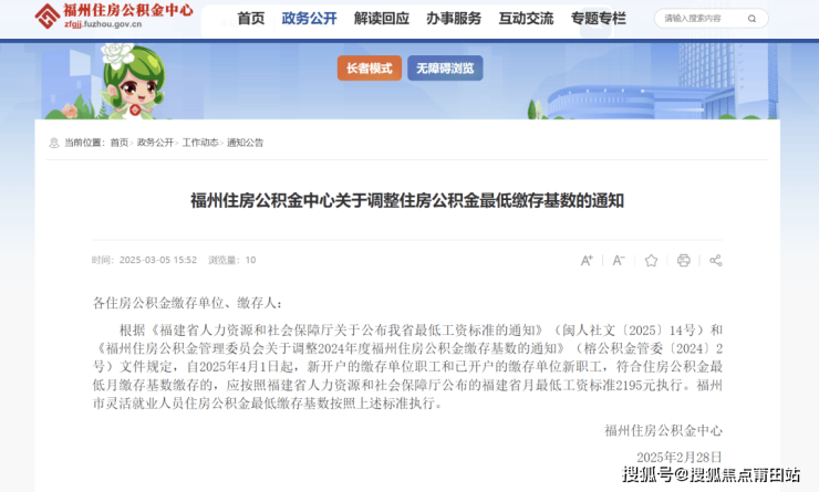
根据《福建省人力资源和社会保障厅关于公布我省最低工资标准的通知》(闽人社文[2025]14号) 和《福州住房公积金管理委员会关于调整2024年度福州住房公积金缴存基数的通知》(榕公积金管委[2024]2号) 文件规定,自2025年4月1日起,新开户的缴存单位职工和已开户的缴存单位新职工,符合住房公积金最低月缴存基数缴存的,应按照福建省人力资源和社会保障厅公布的福建省月最低工资标准2195元执行。福州市灵活就业人员住房公积金最低缴存基数按照上述标准执行。
目前福州住房公积金月缴存基数上限为29961元,月缴存额上限为7190元;调整后,月缴存基数下限从1960元上调至2195元,月缴存额下限也有望从196元增加至220元。(注:住房公积金缴存比例应不高于12%且不低于5%,且单位缴存比例和职工缴存比例应一致)
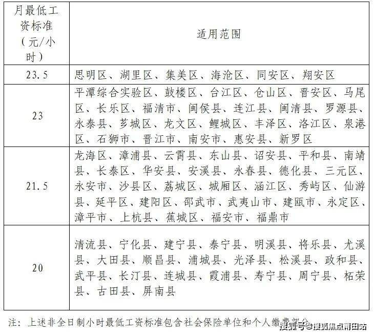
今年1月27日,福建省人力资源和社会保障厅公布了福建调整后的月最低工资标准、非全日制用工小时最低工资标准以及适用范围,新标准自2025年4月1日起执行。具体标准如下——

什么是最低工资标准?
最低工资标准是指劳动者在法定工作时间或依法签订的劳动合同约定的工作时间内提供了正常劳动的前提下,用人单位依法应支付的最低劳动报酬。最低工资标准含劳动者个人缴纳的养老、失业、医疗保险费和住房公积金等费用。月最低工资标准适用于全日制就业劳动者,小时最低工资标准适用于非全日制就业劳动者。
声明:本文由入驻焦点开放平台的作者撰写,除焦点官方账号外,观点仅代表作者本人,不代表焦点立场。
