年度聚焦 @TOP新投映南台售楼处发布:引领购房热潮!福州新投映南台售楼部电话号码
扫描到手机,新闻随时看
扫一扫,用手机看文章
更加方便分享给朋友
新投·映南台:备案名(城央境),地处:仓山区东园路东侧、北园路北侧。
【新投映南台】售楼处电话:400-8556-400【售楼热线】
福州【新投映南台】售楼处位置:400-8556-400【24小时服务热线】
欢迎来电咨询!可预约销售人员,专业一对一热情服务,让您用专业眼光去买房。(来电尊享开发商额外优惠)
【2025楼盘详情·特价房源·户型分析·项目介绍·在售房源·样板间·周边配套】
【2025楼盘百科丨样板间丨项目丨户型分析丨房源房价丨周边配套丨百度百科】
区位情况
项目位于南二环,距离一号线770米,优势不如左海、建总,距离万达、中骏世界城等,500米左右,整个南二环的在建商圈都能步行可达。
项目周边规划了中小学,麦顶小学分校入驻。
当然这几年随着清华附中、榕博集团等,学区炒作也过了一个风头,麦顶也只是给出分校而非校区,相比于三江口,这里资源也一般。

项目占地42亩,规划453套,主打8-10层洋房,以及14-15层的小高层,主推建面:89-130平。

楼盘土拍
2022年5月27日,新区集团以底价7.66亿元拿下宗地2022-23号东升旧厂房出让地块一,平均楼面价13515元/平。
地块面积42.51亩,容积率2.0以下,限高50米,商品住宅销售指导均价为29500元/平。
地块须建设商贸楼建筑面积5500平方米,由福州市人民政府指定单位按照5597元/平方米回购。
从房企目前的操盘状态来看,时间过去2年,基本都未上市,可以说也很值得思考。
这几年,榕发、建总、左海等代表的国企,开始在市场普及,作为对比,当初一起进场的建工、新区等,转型的难度更大。
综上,房企自身市场认可度一般,虽然地块有价格优势,但是上市过晚,板块目前信心偏弱,后续的压力依然不低。
户型情况
89平米:三房两厅两卫,分为端头和中户,非常主流的三开间朝南,动静分离布局,配合板块的购买力,相对匹配市场,不过榕发和左海,存在基本一模一样的产品,同质化的压力过大。

110平米:四房两厅两卫,位于端头,三开间朝南,动静分离,缺点在于两个卫生间都位于内部,走廊空间浪费较大,两卫的空间都不大。
这个户型布局和左海的108平,基本一致,依然是同质化的产品。

115平米:四房两厅两卫,四开间朝南,同样算是比较主流的布局,常见于一梯一户或者洋房的楼栋,对比建总的115平,优势在于得房率更高。

120平米:四房两厅两卫,大面宽横厅布局,整个空间感不错,在四大金刚里面,也没有一样布局的同面积产品,对于部分刚改客源有一定吸引力。

130平米:四房两厅三卫,四开间朝南,厨房做了升级,与建总类似厨房+餐厅融合,不过实际居住根据个人习惯调整,主要硬伤在于次卫是暗卫,面积偏小。

福州新投·映南台
【新投映南台】售楼处电话:400-8556-400【售楼热线】
福州【新投映南台】售楼处位置:400-8556-400【24小时服务热线】
欢迎来电咨询!可预约销售人员,专业一对一热情服务,让您用专业眼光去买房。(来电尊享开发商额外优惠)
【2025楼盘详情·特价房源·户型分析·项目介绍·在售房源·样板间·周边配套】
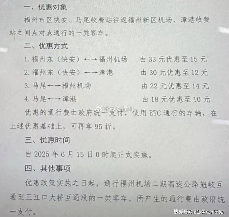
即日起,福州机场高速公路福州东(快安)、马尾收费站往返福州机场、漳港收费站之间点对点通行的一类客车,将享受通行优惠。
此次优惠主要针对福州东(快安)、马尾往返福州机场及漳港的一类客车,通行费降幅显著。具体如下:
福州东(快安)至福州机场:
由33元降至15元,降幅54.5%
福州东(快安)至漳港:
由30元降至12元,降幅60%;
马尾至福州机场
由22元降至14元,降幅36.4%
马尾至漳港
由18元降至10元,降幅44.4%
使用ETC通行的车辆,在上述优惠基础上,可再享95折优惠。
此外,福州市五城区(鼓楼、台江、仓山、晋安、马尾)户籍的一类小型客车,通过办理并使用闽通卡(ETC)通行机场二期高速公路往返三江口大桥互通时,可免收通行费。
据了解,福州机场高速公路是福建省“六纵十横”高速路网的重要组成部分,全长52公里,双向六车道,设计时速100公里。该线路自2003年12月开建,2011年全线通车,西起鼓楼区西岭互通,东至福州长乐国际机场,是市民航空出行的主要通道。
来源:马尾区融媒体中心
声明:本文由入驻焦点开放平台的作者撰写,除焦点官方账号外,观点仅代表作者本人,不代表焦点立场。
