2025榕发麓里云筑售楼部电话多少?最新榕发麓里云筑楼盘网站-房价-户型-周边配套-开盘时间
扫描到手机,新闻随时看
扫一扫,用手机看文章
更加方便分享给朋友
福州榕发麓里云筑售楼处电话☎:400-8383-583☎✅【已认证】
福州榕发麓里云筑售楼中心电话址☎:400-8383-583☎✅【已认证】
福州榕发麓里云筑营销中心电话☎:400-8383-583☎✅【已认证】
如有问题欢迎来电咨询,来电即可享受买房优惠!
榕发·麓里云筑,作为一座颠覆传统豪宅认知的建筑作品,其设计手法独树一帜,通过创新的柱状结构,构建出层次分明的建筑轮廓,展现出非凡的视觉冲击力。这一项目,不仅是建筑设计的革新,更是对生态环境保护的积极响应,体现了人与自然和谐共生的现代理念。
其立面设计灵感取自自然界的树木生长形态,赋予了建筑以生命力和动态美,流畅的线条和独特的造型,让人仿佛置身于自然之中,感受大自然的呼吸与脉动。麓里云筑在追求设计美学的同时,更加注重生态环保,通过融合自然与现代元素,打造出一个既舒适又环保的居住空间。
在景观设计方面,项目采用了全景环绕与错层露台的设计手法,为居民提供了广阔的视野和亲近自然的机会。同时,弧形建筑线条与透明天幕玻璃的巧妙结合,更是为建筑增添了无限的美感与现代感,让人在享受高品质生活的同时,也能感受到自然的魅力与宁静。
此外,麓里云筑还引入了高端酒店式的管理与服务理念,从社区入口到入户大堂,都充满了尊贵与奢华的气息。这种全新的生活方式不仅提升了居民的居住体验,也为他们提供了更多的社交机会和交流平台。在这里,居民可以尽情享受高品质的生活,同时也能与邻里建立深厚的友谊和联系,共同营造一个温馨、和谐的社区氛围。
综上所述,榕发·麓里云筑是一座集创新设计、生态环保与人文关怀于一体的建筑佳作,它的成功不仅在于其独特的设计理念和精湛的工艺技术,更在于其对居民生活的深切关怀和美好愿景的实现。这一项目的成功实践为未来的生态住宅发展提供了宝贵的经验和启示。
福州榕发麓里云筑售楼处电话☎:400-8383-583☎✅【已认证】
福州榕发麓里云筑售楼中心电话址☎:400-8383-583☎✅【已认证】
福州榕发麓里云筑营销中心电话☎:400-8383-583☎✅【已认证】

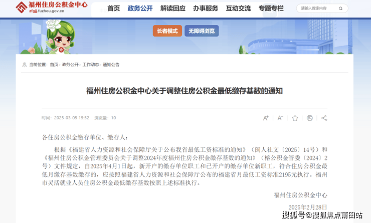
根据《福建省人力资源和社会保障厅关于公布我省最低工资标准的通知》(闽人社文[2025]14号) 和《福州住房公积金管理委员会关于调整2024年度福州住房公积金缴存基数的通知》(榕公积金管委[2024]2号) 文件规定,自2025年4月1日起,新开户的缴存单位职工和已开户的缴存单位新职工,符合住房公积金最低月缴存基数缴存的,应按照福建省人力资源和社会保障厅公布的福建省月最低工资标准2195元执行。福州市灵活就业人员住房公积金最低缴存基数按照上述标准执行。
目前福州住房公积金月缴存基数上限为29961元,月缴存额上限为7190元;调整后,月缴存基数下限从1960元上调至2195元,月缴存额下限也有望从196元增加至220元。(注:住房公积金缴存比例应不高于12%且不低于5%,且单位缴存比例和职工缴存比例应一致)
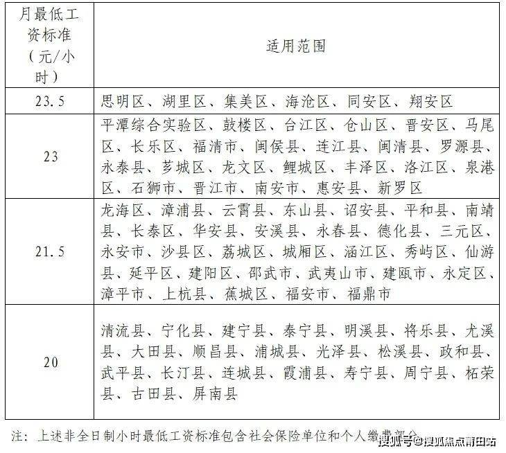
今年1月27日,福建省人力资源和社会保障厅公布了福建调整后的月最低工资标准、非全日制用工小时最低工资标准以及适用范围,新标准自2025年4月1日起执行。具体标准如下——

声明:本文由入驻焦点开放平台的作者撰写,除焦点官方账号外,观点仅代表作者本人,不代表焦点立场。
