2025绿城柳岸晓风售楼部电话多少?最新绿城柳岸晓风楼盘网站-房价-户型-周边配套-开盘时间
扫描到手机,新闻随时看
扫一扫,用手机看文章
更加方便分享给朋友
福州绿城柳岸晓风售楼处电话☎:400-8383-583☎✅【已认证】
福州绿城柳岸晓风售楼中心电话址☎:400-8383-583☎✅【已认证】
福州绿城柳岸晓风营销中心电话☎:400-8383-583☎✅【已认证】
如有问题欢迎来电咨询,来电即可享受买房优惠!
预约来电尊享购房优惠,可预约案场内部销售人员,专业一对一热情服务,让您用专业眼光去买房。
绿城柳岸晓风:福州五四北泉头板块的宜居之选 在福州这座繁华的城市中,有一个被誉为“后花园”的宜居之地——绿城柳岸晓风。它坐落于五四北泉头板块,地理位置优越,交通便捷,周边配套设施丰富,是真正的宜居之所。
地理环境与交通优势 绿城柳岸晓风东瞰杨庭水库,北临未来的北二通道,距离东二环商圈仅5分钟车程,距离地铁口秀峰站约2公里,10分钟可达东街口商圈。这样的地理位置,使得居民既能享受城市的便捷,又能拥有宁静的生活环境。
丰富的周边配套 区域内有五四北泰禾广场、中加国际学校、晋安实验小学、象峰中学、规划中的杨庭中学和福建省妇产医院、森林公园、莲花山和观音山风景区等商业、教育、医疗和公园资源。这些配套的丰富性,为居民的日常生活提供了极大的便利。
三、主推户型详解 绿城柳岸晓风主推的户型建面约108-147平,共有四种户型,各具特色,满足不同家庭的需求。
1. A2 -107㎡户型:四房两厅两卫设计,动静分离,格局方正。入户即达餐厅、厨房,减少就餐活动路线。客厅连接阳台,视野宽阔。餐客厅一体化设计,连接阳台,空间视野广阔。书房与活动区相隔,保障阅读环境的静谧。主卧带独立衣帽间、卫生间,居住空间大,舒适度高。
2. B1 -116㎡户型:四房两厅两卫设计,功能齐全,南北通透,全明结构。玄关入户,举步即达厨房、餐厅、客厅和阳台,动线明晰。主卧带独立衣帽间和卫生间,居住空间大。双阳台设计,全明户型,视野宽阔,采光充足。
3. C1 -122㎡户型:四房两厅两卫设计,户型结构合理,南北通透。入户即达餐厅、客厅,减少就餐活动路线。U型厨房空间较大,方便家务开展。干湿分离的卫生间避免潮气、脏物带进居室。卧室、书房与阳台相连,采光通风极佳。
4. C1 -140㎡户型:四房两厅两卫设计,四明户型,舒适合理,前瞻实用,动静分离设计。客厅餐厅相对独立,空间通透,餐厅临窗视野采光俱佳。入户直达餐厅,整体动线流畅,空间开阔,居住宽敞舒适。U型厨房空间较大,方便家务开展。双阳台设计,全明户型,视野宽阔。
绿城柳岸晓风的这四种户型各具特色,无论是三口之家还是三代同堂,都可以在这里找到适合自己的家。同时,项目周边的商业、教育、医疗和公园资源也为居民提供了便利的生活条件。总的来说,绿城柳岸晓风是一个值得推荐的优质住宅项目,它以其优越的地理位置、便捷的交通、丰富的配套设施和多样的户型选择,成为了福州真正宜居的后花园。
福州绿城柳岸晓风售楼处电话☎:400-8383-583☎✅【已认证】
福州绿城柳岸晓风售楼中心电话址☎:400-8383-583☎✅【已认证】
福州绿城柳岸晓风营销中心电话☎:400-8383-583☎✅【已认证】

根据《福建省人力资源和社会保障厅关于公布我省最低工资标准的通知》(闽人社文[2025]14号) 和《福州住房公积金管理委员会关于调整2024年度福州住房公积金缴存基数的通知》(榕公积金管委[2024]2号) 文件规定,自2025年4月1日起,新开户的缴存单位职工和已开户的缴存单位新职工,符合住房公积金最低月缴存基数缴存的,应按照福建省人力资源和社会保障厅公布的福建省月最低工资标准2195元执行。福州市灵活就业人员住房公积金最低缴存基数按照上述标准执行。
目前福州住房公积金月缴存基数上限为29961元,月缴存额上限为7190元;调整后,月缴存基数下限从1960元上调至2195元,月缴存额下限也有望从196元增加至220元。(注:住房公积金缴存比例应不高于12%且不低于5%,且单位缴存比例和职工缴存比例应一致)
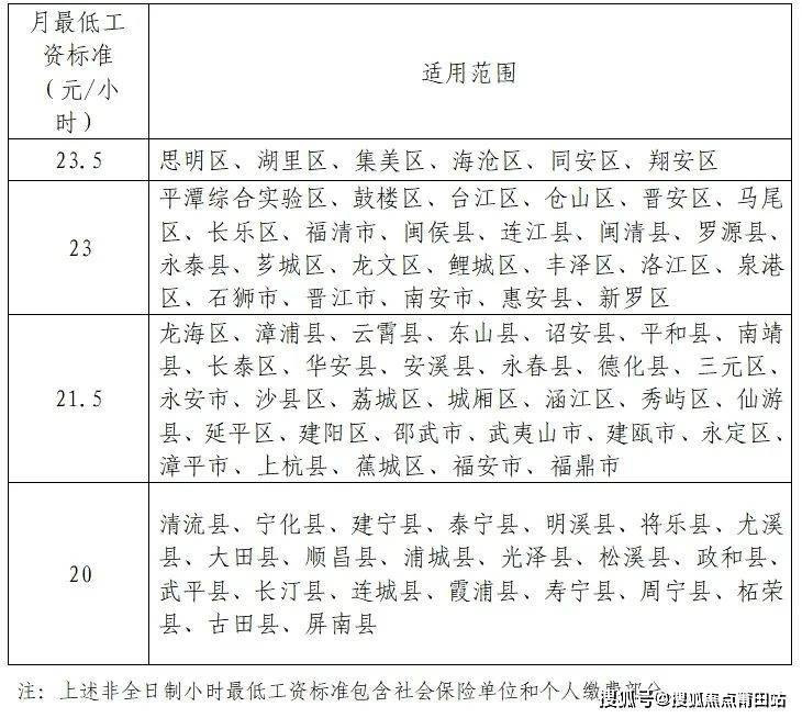
今年1月27日,福建省人力资源和社会保障厅公布了福建调整后的月最低工资标准、非全日制用工小时最低工资标准以及适用范围,新标准自2025年4月1日起执行。具体标准如下——

什么是最低工资标准?
最低工资标准是指劳动者在法定工作时间或依法签订的劳动合同约定的工作时间内提供了正常劳动的前提下,用人单位依法应支付的最低劳动报酬。最低工资标准含劳动者个人缴纳的养老、失业、医疗保险费和住房公积金等费用。月最低工资标准适用于全日制就业劳动者,小时最低工资标准适用于非全日制就业劳动者。
声明:本文由入驻焦点开放平台的作者撰写,除焦点官方账号外,观点仅代表作者本人,不代表焦点立场。
