左海望悦售楼处热线—项目资料|周边生活配套|左海望悦楼盘详细情况
扫描到手机,新闻随时看
扫一扫,用手机看文章
更加方便分享给朋友
【核心价值】福州百亿市属国企、二环内核心圈、市中芯TOD标杆、超百万方国际商圈
【项目地址】福州·则徐大道·白湖亭地铁口·SM广场(在建)旁
【品质户型】建面约89-148㎡三至四房
【装修情况】部分带装修、部分毛坯
【占地面积】约129亩
【产权年限】住宅70年
【品牌实力】
左海集团,福州市国有独资企业,涉及“现代化交通产业、标准化园区建设、一体化供应链服务、战略新兴产业投资”四大模块,致力于成为“立足福州、辐射福建,拓展全国,打造全国性具有影响力的综合交通及产业园投资运营商。”
福州工业园区开发集团作为左海集团下属全资企业,在地产开发模块,工业园区集团聚焦高品质住宅开发、城市广场建设、民生保障房建设,致力于为福州市民提供美好生活解决方案,焕新城市人居品质。
【标杆项目】
◎福州城区北向第二通道工程——福州北向“大动脉”,加速大福州都市圈进程;
◎道庆洲大桥——全省首座双层公轨两用大桥,国内首创约276米变高度钢桁结合梁跨度;
◎长乐机场综合交通枢纽配套工程——省内首个“零换乘”高效集约型综合交通枢纽站;
◎湖塘科创园—— 项目总投资约19亿元,总建筑面积约19万平方米,引进战略性新兴产业、创新型产业、都市型产业,标准化园区建设,全链条孵化推动高成长性科创企业集聚成长;
◎滨江市民广场——福州“绿谷”,闽江北CBD里鲜活的“城市客厅”;
◎U厝公寓·战峰店——福州市首个由国企建设的高级长租公寓;
【品质人居标杆项目】
◎凤峦郡——福州市首个由国企建设的安商房项目;
◎汤斜华郡——五四北泰禾商圈国企宜居社区;
◎鹤鸾郡——东二环国企质造品质交付;
【交通枢纽中芯 家门口地铁1号线 】
◎交通枢纽:则徐大道头排、南二环于此交汇;西连尤溪洲大桥,快速直达仓山万达商圈;东接鼓山大桥,便捷抵达金融街CBD;
◎轨道交通:最近约300米步行可至地铁1号线白湖亭C站口,串联鼓楼、台江、仓山各区,无缝衔接五四路CBD,东街口商圈,茶亭商圈,中亭街上下杭,烟台山,白湖亭商圈6大中芯坐标,纵向链接南北动车站枢纽中芯;
◎公交路网:家门口的白湖亭、后坂、上洲3大站点,拥有30余条公交路线,通达全城;
【紧邻SM广场(在建) 三大综合体环拥】
◎超百万方商圈:白湖亭万达广场(约14万方)、中骏世界城(约35万方在建)、SM广场(约19万方在建)等综合体及福建商业广场、海通广场、麦德龙等商业配套环绕,构建百万级商圈;

帝封江↔机场(新区段)票价13元

01
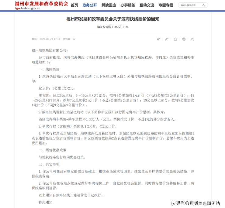
滨海快线主城区段票价方案
采用与地铁线路相同的里程分段计价票制,即:
起步价5公里(含)2元。超过5公里后,5-15公里(含),按每5公里加收1元计价(不足5公里按5公里计价);15-29公里(含),按每7公里加收1元计价(不足7公里按7公里计价);29公里以上,按每9公里加收1元计价(不足9公里按9公里计价)。
按上述票制,从福州火车站至东门、水部均为2元,从福州火车站至南公园、三叉街均为3元,从福州火车站至帝封江站票价为4元。
02
滨海快线新区段票价方案
声明:本文由入驻焦点开放平台的作者撰写,除焦点官方账号外,观点仅代表作者本人,不代表焦点立场。
