#楼市热点@【 万科云城】福州市万科云城售楼处发布:邀请您鉴赏-福州房天下
扫描到手机,新闻随时看
扫一扫,用手机看文章
更加方便分享给朋友
【万科云城】售楼处电话:400-8556-400【售楼热线】
福州【万科云城】售楼处位置:400-8556-400【24小时服务热线】
4008556400
欢迎来电咨询!可预约销售人员,专业一对一热情服务,让您用专业眼光去买房。(来电尊享开发商额外优惠)
【2025楼盘详情·特价房源·户型分析·项目介绍·在售房源·样板间·周边配套】
【2025楼盘百科丨样板间丨项目丨户型分析丨房源房价丨周边配套丨百度百科】
项目简介
万科云城位于三江口CBD核心区,地处闽江、乌龙江、马江三江交汇之处,地理位置得天独厚。在福州“东扩南进,跨江面海”的城市战略下,福州新区、福州自贸区、海峡西岸经济区三区叠加,四大国家战略汇聚,三江口片区不仅是大福州未来核心区域,更加肩负海西门户重任。国家聚光灯下,千亿公建云集,海峡艺术中心、马尾大桥、道庆州大桥重磅配套不断兑现。片区路网三横三纵,快速通达海峡国际体规划比肩上海陆家嘴、深圳湾。
项目规划高度约200米的建筑集群,打造三江口城市天际线,设计上充满未来科技感,未来城市发展。加之片区规划高端办公、酒店、商业配套云集,故项目命名为“万科云城”。

项目特色:品牌房企 公交直达 小户型
物业类型:商业公寓
入住时间:2021年12月31日
物业公司: 厦门市万科物业服务有限公司
物 业 费 :2.98~5.58元/m²/月
装修状况:毛坯,带装修
产权年限:SOHO:40年
开盘时间:2018年11月17日
售楼地址: 南江滨三江口海峡文化艺术中心斜对面
项目位置:福州仓山南江滨 三江口 海峡文化艺术中心斜对面

建筑规划
开发商:福州市万坤房地产有限公司
建筑类型:高层 板楼
建筑面积:236762平方米
占地面积:27393平方米
车位信息: 共1912个车位,地面293个 ,地库1619个
总户数:2472
当期户数:暂无数据
容积率:6.3
绿化率:30%

【万科云城】售楼处电话:400-8556-400【售楼热线】
福州【万科云城】售楼处位置:400-8556-400【24小时服务热线】
欢迎来电咨询!可预约销售人员,专业一对一热情服务,让您用专业眼光去买房。(来电尊享开发商额外优惠)
【2025楼盘详情·特价房源·户型分析·项目介绍·在售房源·样板间·周边配套】
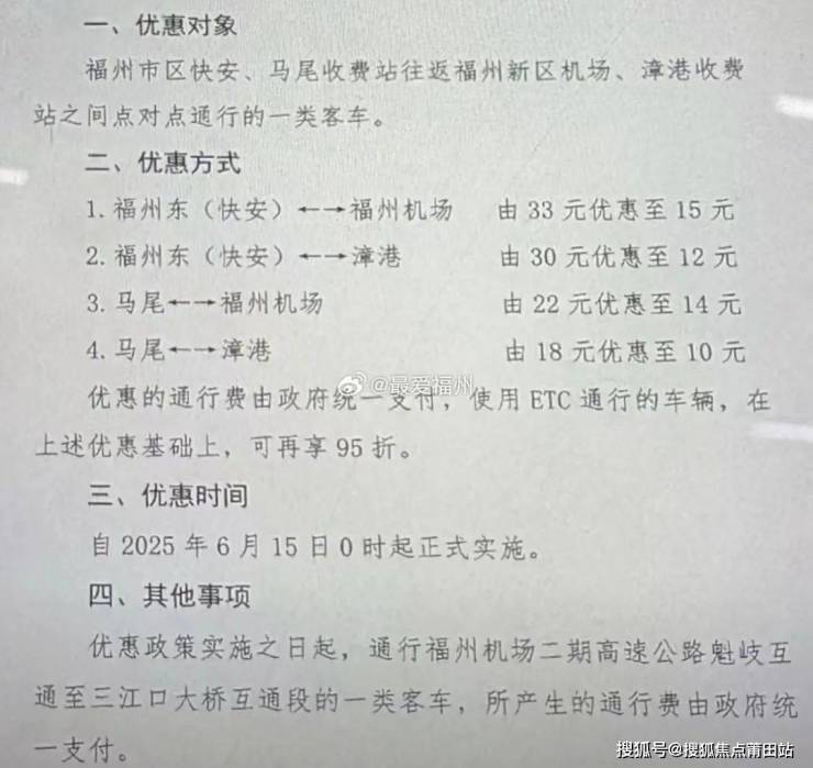
即日起,福州机场高速公路福州东(快安)、马尾收费站往返福州机场、漳港收费站之间点对点通行的一类客车,将享受通行优惠。
此次优惠主要针对福州东(快安)、马尾往返福州机场及漳港的一类客车,通行费降幅显著。具体如下:
福州东(快安)至福州机场:
由33元降至15元,降幅54.5%
福州东(快安)至漳港:
由30元降至12元,降幅60%;
马尾至福州机场
由22元降至14元,降幅36.4%
马尾至漳港
由18元降至10元,降幅44.4%
使用ETC通行的车辆,在上述优惠基础上,可再享95折优惠。
此外,福州市五城区(鼓楼、台江、仓山、晋安、马尾)户籍的一类小型客车,通过办理并使用闽通卡(ETC)通行机场二期高速公路往返三江口大桥互通时,可免收通行费。
据了解,福州机场高速公路是福建省“六纵十横”高速路网的重要组成部分,全长52公里,双向六车道,设计时速100公里。该线路自2003年12月开建,2011年全线通车,西起鼓楼区西岭互通,东至福州长乐国际机场,是市民航空出行的主要通道。
来源:马尾区融媒体中心
声明:本文由入驻焦点开放平台的作者撰写,除焦点官方账号外,观点仅代表作者本人,不代表焦点立场。
