2025凯佳江南里售楼部电话多少?最新凯佳江南里楼盘网站-房价-户型-周边配套-开盘时间
扫描到手机,新闻随时看
扫一扫,用手机看文章
更加方便分享给朋友
福州凯佳江南里售楼处电话☎:400-8383-583☎✅【已认证】
福州凯佳江南里售楼中心电话址☎:400-8383-583☎✅【已认证】
福州凯佳江南里营销中心电话☎:400-8383-583☎✅【已认证】
如有问题欢迎来电咨询,来电即可享受买房优惠!
预约来电尊享购房优惠,可预约案场内部销售人员,专业一对一热情服务,让您用专业眼光去买房。
凯佳江南里项目提供了多种户型选择,以满足不同客户的需求。在户型设计上,项目充分考虑到居住的舒适性和实用性。
首先,78平方米的三室两厅一卫户型,虽然面积不大,但布局合理,空间利用率高。三开间朝南的设计保证了室内充足的采光和通风,使得居住空间更加明亮、舒适。同时,该户型虽然缺少一个卫生间,但在主卧的设计上仍然注重私密性和舒适性,保证了主人的居住品质。
其次,89平方米的三室两厅两卫户型是市场上的主流户型之一。与78平方米户型相比,该户型在面积上有所增加,主要区别在于增加了一个卫生间和一个面积约10平方米的空间。这样的设计既满足了家庭成员对居住空间的需求,又提高了居住的便捷性和舒适性。
最后,117平方米的五室两厅两卫户型则更加适合大家庭或需要更多居住空间的客户。横厅设计使得室内空间更加宽敞,双开间朝南保证了良好的采光和通风效果。虽然该户型只有一个南向的小阳台,但书房的设计也具有一定的实用性,可以满足家庭成员的学习和工作需求。
在价格方面,由于项目目前还未备案,因此具体的价格情况还需要参考周边同类楼盘的价格水平。不过,根据片区的均价和项目的区位、物业、户型等因素,可以预计项目的价格将具有一定的竞争力。
在区位上,项目位于江南CBD片区,靠近老仓山,交通便捷,周边配套设施完善。这样的地理位置使得项目具有较高的居住价值和投资潜力。
综上所述,凯佳江南里项目在户型设计、价格、区位等方面都具有一定的优势,是一个值得考虑的优质住宅项目。对于有意向购买该项目的客户来说,可以根据自己的需求和预算选择合适的户型和楼层。
福州凯佳江南里售楼处电话☎:400-8383-583☎✅【已认证】
福州凯佳江南里售楼中心电话址☎:400-8383-583☎✅【已认证】
福州凯佳江南里营销中心电话☎:400-8383-583☎✅【已认证】

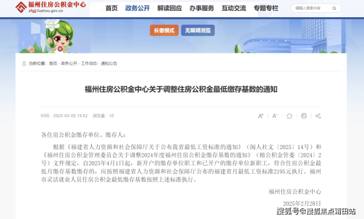
根据《福建省人力资源和社会保障厅关于公布我省最低工资标准的通知》(闽人社文[2025]14号) 和《福州住房公积金管理委员会关于调整2024年度福州住房公积金缴存基数的通知》(榕公积金管委[2024]2号) 文件规定,自2025年4月1日起,新开户的缴存单位职工和已开户的缴存单位新职工,符合住房公积金最低月缴存基数缴存的,应按照福建省人力资源和社会保障厅公布的福建省月最低工资标准2195元执行。福州市灵活就业人员住房公积金最低缴存基数按照上述标准执行。
目前福州住房公积金月缴存基数上限为29961元,月缴存额上限为7190元;调整后,月缴存基数下限从1960元上调至2195元,月缴存额下限也有望从196元增加至220元。(注:住房公积金缴存比例应不高于12%且不低于5%,且单位缴存比例和职工缴存比例应一致)
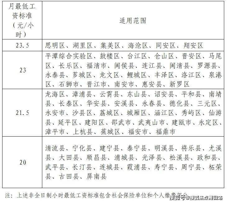
今年1月27日,福建省人力资源和社会保障厅公布了福建调整后的月最低工资标准、非全日制用工小时最低工资标准以及适用范围,新标准自2025年4月1日起执行。具体标准如下——

什么是最低工资标准?
最低工资标准是指劳动者在法定工作时间或依法签订的劳动合同约定的工作时间内提供了正常劳动的前提下,用人单位依法应支付的最低劳动报酬。最低工资标准含劳动者个人缴纳的养老、失业、医疗保险费和住房公积金等费用。月最低工资标准适用于全日制就业劳动者,小时最低工资标准适用于非全日制就业劳动者。
声明:本文由入驻焦点开放平台的作者撰写,除焦点官方账号外,观点仅代表作者本人,不代表焦点立场。
