2025香开连天售楼部电话多少?最新香开连天楼盘网站-房价-户型-周边配套-开盘时间
扫描到手机,新闻随时看
扫一扫,用手机看文章
更加方便分享给朋友
福州香开连天售楼处电话☎:400-8383-583☎✅【已认证】
福州香开连天售楼中心电话址☎:400-8383-583☎✅【已认证】
福州香开连天营销中心电话☎:400-8383-583☎✅【已认证】
如有问题欢迎来电咨询,来电即可享受买房优惠!
绝版5米层高 现房 南北通透
想要实现投资致富,选择一个具有潜力的项目至关重要。香开连天·双禧SOHO作为福州东二环的明星产品,凭借其独特的优势成为了投资者的新宠。

项目地处城市核心区域,拥有完善的交通网络和丰富的商业配套。地铁4号线的加持,让出行更加便捷;周边的高端商圈如东二环泰禾广场、宜家家居等,为项目带来了大量的人流和商机。同时,近2000亩的晋安公园和福州三创园的加持,更为这片区域增添了无限的发展潜力。
香开连天·双禧SOHO的5米层高实景现房设计更是其一大亮点。这种百变的空间设计,可以根据投资者的需求进行灵活改造,无论是作为工作室、出租房还是民宿酒店,都能轻松应对。国企品质保障,交付即办证,投资回报率高达5%,让您的投资之路更加稳健。
福州香开连天售楼处电话☎:400-8383-583☎✅【已认证】
福州香开连天售楼中心电话址☎:400-8383-583☎✅【已认证】
福州香开连天营销中心电话☎:400-8383-583☎✅【已认证】

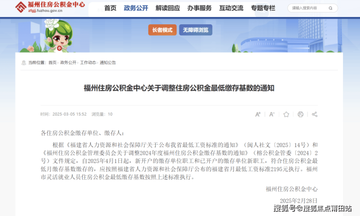
根据《福建省人力资源和社会保障厅关于公布我省最低工资标准的通知》(闽人社文[2025]14号) 和《福州住房公积金管理委员会关于调整2024年度福州住房公积金缴存基数的通知》(榕公积金管委[2024]2号) 文件规定,自2025年4月1日起,新开户的缴存单位职工和已开户的缴存单位新职工,符合住房公积金最低月缴存基数缴存的,应按照福建省人力资源和社会保障厅公布的福建省月最低工资标准2195元执行。福州市灵活就业人员住房公积金最低缴存基数按照上述标准执行。
目前福州住房公积金月缴存基数上限为29961元,月缴存额上限为7190元;调整后,月缴存基数下限从1960元上调至2195元,月缴存额下限也有望从196元增加至220元。(注:住房公积金缴存比例应不高于12%且不低于5%,且单位缴存比例和职工缴存比例应一致)
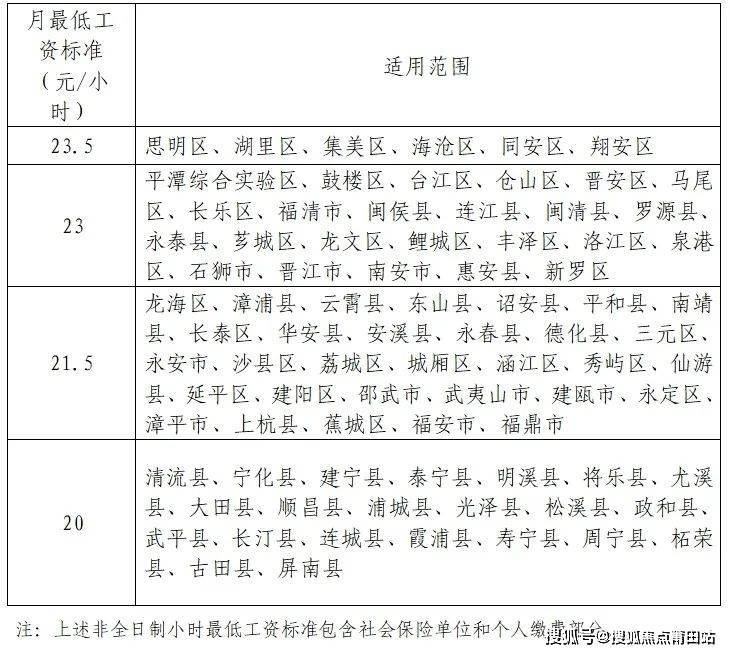
今年1月27日,福建省人力资源和社会保障厅公布了福建调整后的月最低工资标准、非全日制用工小时最低工资标准以及适用范围,新标准自2025年4月1日起执行。具体标准如下——

什么是最低工资标准?
最低工资标准是指劳动者在法定工作时间或依法签订的劳动合同约定的工作时间内提供了正常劳动的前提下,用人单位依法应支付的最低劳动报酬。最低工资标准含劳动者个人缴纳的养老、失业、医疗保险费和住房公积金等费用。月最低工资标准适用于全日制就业劳动者,小时最低工资标准适用于非全日制就业劳动者。
声明:本文由入驻焦点开放平台的作者撰写,除焦点官方账号外,观点仅代表作者本人,不代表焦点立场。
