2025售楼部电话多少?最新楼盘网站-房价-户型-周边配套-开盘时间
扫描到手机,新闻随时看
扫一扫,用手机看文章
更加方便分享给朋友
福州中建元亨府售楼处电话☎:400-8383-583☎✅【已认证】
福州中建元亨府售楼中心电话址☎:400-8383-583☎✅【已认证】
福州中建元亨府营销中心电话☎:400-8383-583☎✅【已认证】
如有问题欢迎来电咨询,来电即可享受买房优惠!
预约来电尊享购房优惠,可预约案场内部销售人员,专业一对一热情服务,让您用专业眼光去买房。
建元亨府,作为福州房地产市场上的一个标志性项目,以其创新的立体生态大平层设计和卓越的建筑品质,重新定义了高端住宅的标准。该项目专注于提供建筑面积约150-180平方米的宽敞住宅单元,特别引入了挑高约6米的错层空中花园概念,通过精确计算的庭院角度、合理的间距布局以及对自然景观的巧妙融入,为居住者打造出约23平方米的MAX级别宽境视野,从而在城市中心营造出一片宁静的绿洲。
在外观设计上,中建元亨府展现了无与伦比的匠心精神。项目采用了高级通透的外立面材料,结合现代建筑的弧线韵律,通过金属铝板与大面积LOW-E玻璃的精致拼接,辅以独具特色的“琴键式”设计元素,不仅赋予建筑以国际化的视觉感受,更在东江滨地区树立了全新的立面审美标杆。
中建元亨府所倡导的第四代住宅理念,结合复式百变空间的设计,为福州市场带来了前所未有的居住体验。这种上下楼层的结构设计不仅增强了家庭成员之间的私密性,即使是在三代同堂的情况下,也能通过分层居住的方式确保每位家庭成员的独立生活空间,真正做到互不干扰。此外,南北双庭院与复式结构的有机结合,使得项目的得房率远超市场同类产品,为居住者提供了更为宽敞和实用的居住环境。

在具体的户型设计上,中建元亨府提供了150平方米的A1和D1两种户型选择。A1户型以其合理的空间布局和充足的采光,为居住者营造出一个温馨而明亮的家居环境。而D1户型则通过更加灵活的空间设计,满足了不同家庭结构和生活方式的需求。这两种户型均体现了中建元亨府对高品质生活的不懈追求,以及对居住者个性化需求的深刻理解。

综上所述,中建元亨府凭借其创新的立体生态大平层设计、卓越的建筑品质和人性化的空间布局,成功地将自然与现代生活完美融合,为福州的高端住宅市场注入了新的活力。无论是对于追求高品质生活的家庭,还是对于寻求独特居住体验的个人,中建元亨府都是一个不容错过的选择。
福州中建元亨府售楼处电话☎:400-8383-583☎✅【已认证】
福州中建元亨府售楼中心电话址☎:400-8383-583☎✅【已认证】
福州中建元亨府营销中心电话☎:400-8383-583☎✅【已认证】

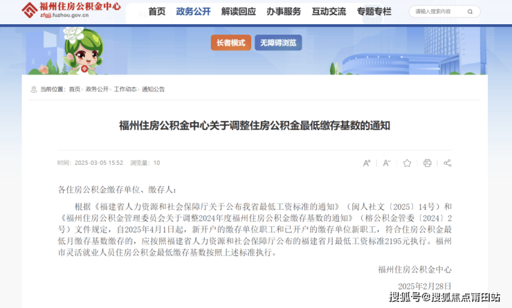
根据《福建省人力资源和社会保障厅关于公布我省最低工资标准的通知》(闽人社文[2025]14号) 和《福州住房公积金管理委员会关于调整2024年度福州住房公积金缴存基数的通知》(榕公积金管委[2024]2号) 文件规定,自2025年4月1日起,新开户的缴存单位职工和已开户的缴存单位新职工,符合住房公积金最低月缴存基数缴存的,应按照福建省人力资源和社会保障厅公布的福建省月最低工资标准2195元执行。福州市灵活就业人员住房公积金最低缴存基数按照上述标准执行。
目前福州住房公积金月缴存基数上限为29961元,月缴存额上限为7190元;调整后,月缴存基数下限从1960元上调至2195元,月缴存额下限也有望从196元增加至220元。(注:住房公积金缴存比例应不高于12%且不低于5%,且单位缴存比例和职工缴存比例应一致)
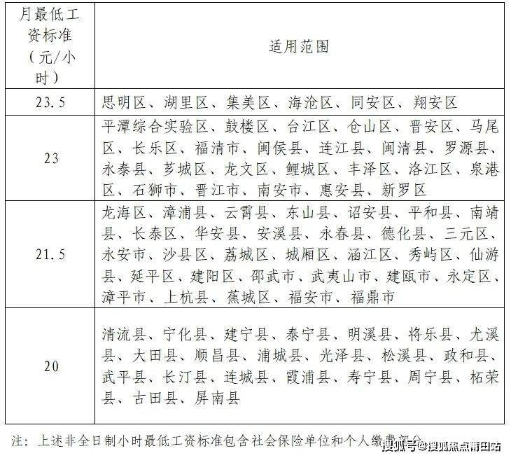
今年1月27日,福建省人力资源和社会保障厅公布了福建调整后的月最低工资标准、非全日制用工小时最低工资标准以及适用范围,新标准自2025年4月1日起执行。具体标准如下——

声明:本文由入驻焦点开放平台的作者撰写,除焦点官方账号外,观点仅代表作者本人,不代表焦点立场。
