2025联发君樾府售楼部电话多少?最新联发君樾府楼盘网站-房价-户型-周边配套-开盘时间
扫描到手机,新闻随时看
扫一扫,用手机看文章
更加方便分享给朋友
福州联发君樾府售楼处电话☎:400-8383-583☎✅【已认证】
福州联发君樾府售楼中心电话址☎:400-8383-583☎✅【已认证】
福州联发君樾府营销中心电话☎:400-8383-583☎✅【已认证】
如有问题欢迎来电咨询,来电即可享受买房优惠!
预约来电尊享购房优惠,可预约案场内部销售人员,专业一对一热情服务,让您用专业眼光去买房。
联发君樾府项目是联发进入福州的第一个项目,也是在原地貌人文景观的基础上,结合现代建筑设计理念,打造东二环核心地段的高端人文公园社区。
项目距离泰禾广场只有约1.5公里的距离,车程仅4分钟左右。总占地约500亩,总建筑面积约150万㎡的东泰禾是目前福建最大的国际化商圈。
国家一级资质物业——联发物业,金钥匙国际联盟企业,中国物业服务39强,给您尊崇归家体验。
以“美学韵律,艺术栖居”理念贯穿整个社区,以“两轴·四心”串联景观节点落位,“两轴”为南北向、东西向核心景观轴,演绎礼序归家体验。
“四心”为示范区景观、核心景观、清林花园以及文物保护区,全方位满足不同人群需求。
户外设置全龄化儿童活动空间、健康主题空间等。户内利用高层架空层打造泛会所:配置儿童成长、景观会客等功能空间和亲子阅读共享书屋。构筑有景可赏的开放式、通透式“第二会客厅”。
同时考虑到业主的健康需求打造悦动的健身空间。
周边有超2000亩的晋安生态公园,由牛岗山公园、鹤林生态公园、晋安湖公园三座公园组成,是福州最大的公园,也是福州近十年单体量最大的城市级投资。
周边还分布市少儿图书馆、群艺馆、市科技馆等文化设施所组建的庞大公建群,市政加生态的全面升级使得东二环凑齐了成为富人区的另一块拼图。
周边交通也十分便利,地铁4号线,横屿站作为离项目最近的地铁站仅200米左右。
十车道的化工路,快速链接二环、三环,除此之外还有连江北路、塔头路等多条城市主干道覆盖,随着湖东路隧道的贯通,东二环与五四北CBD无缝对接,鼓山隧道的修建,使东二环与马尾新城快捷相通。
周边还有滨海快线,路网四通八达,可快速畅达全城。
联发君樾府售价32500元/平,1#、3#、5#在售中,主推建面97-137平户型在售中。以上信息仅供参考,具体信息以售楼处公布为准。
福州联发君樾府售楼处电话☎:400-8383-583☎✅【已认证】
福州联发君樾府售楼中心电话址☎:400-8383-583☎✅【已认证】
福州联发君樾府营销中心电话☎:400-8383-583☎✅【已认证】

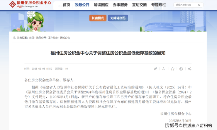
根据《福建省人力资源和社会保障厅关于公布我省最低工资标准的通知》(闽人社文[2025]14号) 和《福州住房公积金管理委员会关于调整2024年度福州住房公积金缴存基数的通知》(榕公积金管委[2024]2号) 文件规定,自2025年4月1日起,新开户的缴存单位职工和已开户的缴存单位新职工,符合住房公积金最低月缴存基数缴存的,应按照福建省人力资源和社会保障厅公布的福建省月最低工资标准2195元执行。福州市灵活就业人员住房公积金最低缴存基数按照上述标准执行。
目前福州住房公积金月缴存基数上限为29961元,月缴存额上限为7190元;调整后,月缴存基数下限从1960元上调至2195元,月缴存额下限也有望从196元增加至220元。(注:住房公积金缴存比例应不高于12%且不低于5%,且单位缴存比例和职工缴存比例应一致)
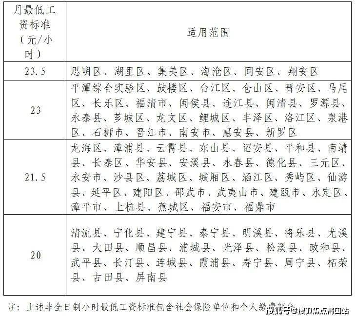
今年1月27日,福建省人力资源和社会保障厅公布了福建调整后的月最低工资标准、非全日制用工小时最低工资标准以及适用范围,新标准自2025年4月1日起执行。具体标准如下——

什么是最低工资标准?
最低工资标准是指劳动者在法定工作时间或依法签订的劳动合同约定的工作时间内提供了正常劳动的前提下,用人单位依法应支付的最低劳动报酬。最低工资标准含劳动者个人缴纳的养老、失业、医疗保险费和住房公积金等费用。月最低工资标准适用于全日制就业劳动者,小时最低工资标准适用于非全日制就业劳动者。
声明:本文由入驻焦点开放平台的作者撰写,除焦点官方账号外,观点仅代表作者本人,不代表焦点立场。
