2025万科紫台售楼部电话多少?最新万科紫台楼盘网站-房价-户型-周边配套-开盘时间
扫描到手机,新闻随时看
扫一扫,用手机看文章
更加方便分享给朋友
福州万科紫台售楼处电话☎:400-8383-583☎✅【已认证】
福州万科紫台售楼中心电话址☎:400-8383-583☎✅【已认证】
福州万科紫台营销中心电话☎:400-8383-583☎✅【已认证】
如有问题欢迎来电咨询,来电即可享受买房优惠!
预约来电尊享购房优惠,可预约案场内部销售人员,专业一对一热情服务,让您用专业眼光去买房。
福州万科紫台:揭秘隐藏的住宅宝藏!
各位亲们,走过路过不要错过!福州万科紫台,这个隐藏在福马路旁的住宅宝藏,正等着你来发掘! 想要拥有全新的居住体验,与万科更近一步吗?那就赶紧跟着我一起了解这个备受瞩目的项目吧!
首先,万科紫台的位置实在是太棒了!它坐落在繁华的福马路旁,周边的生活配套简直让人眼花缭乱!超市、商场、餐厅、娱乐场所应有尽有。更别提那些名校了,简直是孩子们求学的天堂!
交通方面也是超级便捷,公交、地铁样样俱全。出门就是地铁站,20分钟直达市中心,省下200万的购车费用!而且,这里的教育资源、医疗资源也都相当给力,为你的家庭生活保驾护航。
当然啦,万科紫台的最大卖点还是它的住宅品质。全装修的洋房住区,3-4室精良设计,满足你所有的居住需求。而且,万科物业全程贴心保驾护航,让你享受别墅般的舒适生活。
还有啊,这里的户型选择也相当丰富,从宽景大四房到舒享大三房,总有一款适合你。全装修住宅,省心省时又省钱,让你轻松拥有理想中的家!
如果你觉得这些还不够吸引你,那还有更多惊喜等着你呢!万科紫台拥有全龄情景住区和智慧社区,让你的生活更加安全和便利。而且,这里的空气质量超高,负氧离子含量丰富,让你的家人呼吸到最纯净的空气。
总之啊,福州万科紫台是一个集生活、教育、交通、休闲于一体的宝藏住区。这里的生活便利、舒适、安全,是你理想的家园。而且现在总价89万起,这么好的机会千万不要错过!
福州万科紫台售楼处电话☎:400-8383-583☎✅【已认证】
福州万科紫台售楼中心电话址☎:400-8383-583☎✅【已认证】
福州万科紫台营销中心电话☎:400-8383-583☎✅【已认证】

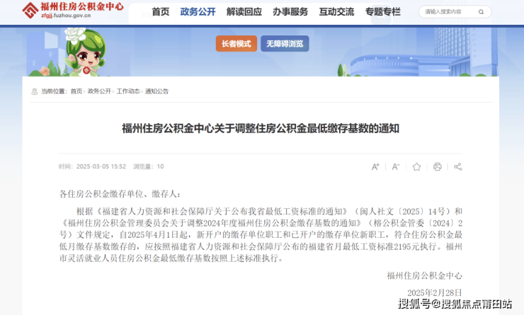
根据《福建省人力资源和社会保障厅关于公布我省最低工资标准的通知》(闽人社文[2025]14号) 和《福州住房公积金管理委员会关于调整2024年度福州住房公积金缴存基数的通知》(榕公积金管委[2024]2号) 文件规定,自2025年4月1日起,新开户的缴存单位职工和已开户的缴存单位新职工,符合住房公积金最低月缴存基数缴存的,应按照福建省人力资源和社会保障厅公布的福建省月最低工资标准2195元执行。福州市灵活就业人员住房公积金最低缴存基数按照上述标准执行。
目前福州住房公积金月缴存基数上限为29961元,月缴存额上限为7190元;调整后,月缴存基数下限从1960元上调至2195元,月缴存额下限也有望从196元增加至220元。(注:住房公积金缴存比例应不高于12%且不低于5%,且单位缴存比例和职工缴存比例应一致)
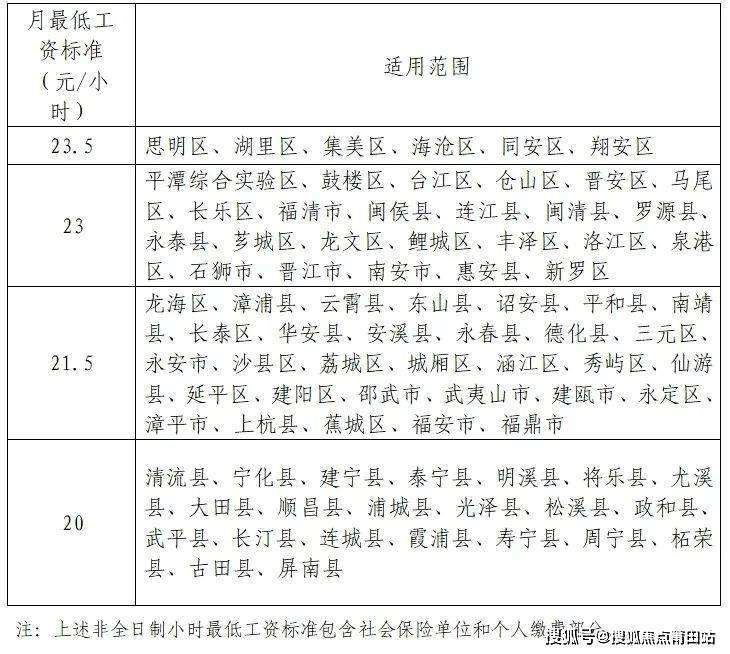
今年1月27日,福建省人力资源和社会保障厅公布了福建调整后的月最低工资标准、非全日制用工小时最低工资标准以及适用范围,新标准自2025年4月1日起执行。具体标准如下——

声明:本文由入驻焦点开放平台的作者撰写,除焦点官方账号外,观点仅代表作者本人,不代表焦点立场。
