2025万科云城售楼部电话多少?最新万科云城楼盘网站-房价-户型-周边配套-开盘时间
扫描到手机,新闻随时看
扫一扫,用手机看文章
更加方便分享给朋友
福州万科云城售楼处电话☎:400-8383-583☎✅【已认证】
福州万科云城售楼中心电话址☎:400-8383-583☎✅【已认证】
福州万科云城营销中心电话☎:400-8383-583☎✅【已认证】
如有问题欢迎来电咨询,来电即可享受买房优惠!
预约来电尊享购房优惠,可预约案场内部销售人员,专业一对一热情服务,让您用专业眼光去买房。
福州万科云城:三江交汇处的现代城市绿洲 福州万科云城,这座坐落于福州东南三江口核心区域的现代化城市综合体,以其独特的地理位置和卓越的设计理念,成为了福州市内一处不可多得的城市绿洲。地处闽江、马江和乌龙江三江交汇之处,万科云城不仅拥有最辽阔的江景视野,更是一处繁华的商业中心,为市民提供了一个既能享受现代城市便利,又能亲近自然的理想居住环境。
一、地理位置与景观优势 福州万科云城位于三江口核心区域,这一地理位置赋予了它无可比拟的景观优势。市民可以在此俯瞰三江相汇的壮丽景色,体验城市与自然和谐共生的美好画卷。这种独特的地理位置,使得万科云城成为了福州市内一处难得的城市绿洲。
二、产品设计与创新 在产品设计与创新方面,万科云城展现出了卓越的创造力和前瞻性。其5.6米挑高的办公空间设计,突破了传统办公环境的束缚,为企业打造了一个既自由又灵活的创新工作空间。这种设计理念不仅提升了办公的舒适度,也为企业的成长和发展提供了更多可能性。万科云城与朴寓的战略合作,为投资者提供了长达3年的无忧收益保障,这一举措无疑增强了项目的投资吸引力,体现了万科云城在商业模式上的创新与突破。
三、交通便捷性 交通的便捷性是万科云城又一显著优势。位于三江口CBD核心区域的它,享有三横三纵五桥双地铁(1号线、6号线)的立体交通网络,无论是通往市区中心,还是连接周边区域,都极为方便快捷。这种高效的交通布局,不仅为居民和上班族节省了通勤时间,也为城市的整体流动性增添了活力。

四、周边设施完善 万科云城周边设施的完善也是其魅力所在。七大公园环绕,为市民提供了一个既能享受现代城市便利,又能亲近自然的理想居住环境。这些公园不仅是市民休闲娱乐的好去处,更是城市中的一片绿色肺腑,为市民带来了清新的空气和宜人的环境。
五、发展前景光明 展望未来,福州万科云城的发展前景一片光明。随着城市的不断扩张和人口的持续聚集,三江口区域正逐渐成为城市发展的热点地带。万科云城,作为一个集住宅、商业、办公功能于一体的现代化城市综合体,将充分利用福州得天独厚的自然和人文资源,致力于打造一个融合活力与创新的城市社区。这里不仅会吸引众多企业入驻,成为创新创业的热土,也将成为人才汇聚的高地,共同书写福州城市发展的新篇章。
综上所述,福州万科云城凭借其优越的地理位置、创新的产品设计、便捷的交通网络以及丰富的周边设施,已然成为福州城市发展中的一颗璀璨明珠。它的存在不仅提升了城市的居住品质,也为福州的未来发展注入了新的活力和可能。随着项目的逐步完善和区域价值的不断提升,万科云城定将在福州乃至更广范围内,展现出其独特的魅力和无限的发展潜力。

福州万科云城售楼处电话☎:400-8383-583☎✅【已认证】
福州万科云城售楼中心电话址☎:400-8383-583☎✅【已认证】
福州万科云城营销中心电话☎:400-8383-583☎✅【已认证】

根据《福建省人力资源和社会保障厅关于公布我省最低工资标准的通知》(闽人社文[2025]14号) 和《福州住房公积金管理委员会关于调整2024年度福州住房公积金缴存基数的通知》(榕公积金管委[2024]2号) 文件规定,自2025年4月1日起,新开户的缴存单位职工和已开户的缴存单位新职工,符合住房公积金最低月缴存基数缴存的,应按照福建省人力资源和社会保障厅公布的福建省月最低工资标准2195元执行。福州市灵活就业人员住房公积金最低缴存基数按照上述标准执行。
目前福州住房公积金月缴存基数上限为29961元,月缴存额上限为7190元;调整后,月缴存基数下限从1960元上调至2195元,月缴存额下限也有望从196元增加至220元。(注:住房公积金缴存比例应不高于12%且不低于5%,且单位缴存比例和职工缴存比例应一致)
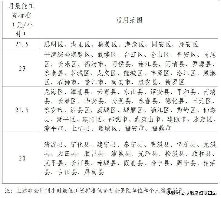
今年1月27日,福建省人力资源和社会保障厅公布了福建调整后的月最低工资标准、非全日制用工小时最低工资标准以及适用范围,新标准自2025年4月1日起执行。具体标准如下——

什么是最低工资标准?
最低工资标准是指劳动者在法定工作时间或依法签订的劳动合同约定的工作时间内提供了正常劳动的前提下,用人单位依法应支付的最低劳动报酬。最低工资标准含劳动者个人缴纳的养老、失业、医疗保险费和住房公积金等费用。月最低工资标准适用于全日制就业劳动者,小时最低工资标准适用于非全日制就业劳动者。
声明:本文由入驻焦点开放平台的作者撰写,除焦点官方账号外,观点仅代表作者本人,不代表焦点立场。
