2025大东海天樾售楼部电话多少?最新大东海天樾楼盘网站-房价-户型-周边配套-开盘时间
扫描到手机,新闻随时看
扫一扫,用手机看文章
更加方便分享给朋友
福州大东海天樾售楼处电话☎:400-8383-583☎✅【已认证】
福州大东海天樾售楼中心电话址☎:400-8383-583☎✅【已认证】
福州大东海天樾营销中心电话☎:400-8383-583☎✅【已认证】
如有问题欢迎来电咨询,来电即可享受买房优惠!
预约来电尊享购房优惠,可预约案场内部销售人员,专业一对一热情服务,让您用专业眼光去买房。
大东海天樾坐落于新颐路以北,凤冈路以北,金洲南路以北,立新中路以北,坐落于金山绿轴板块中心区位。
地段上,社区西侧距离地铁5号线凤岗站430米,有很大乘车优势。除此之外,距离省立医院金山分院也在550米大约。
社区南侧为万科里商圈,除此之外距离仓山万达、万象里也仅有1千米。西侧距离金山公园1千米大约。教育服务设施上,社区南侧有仓山教师深造附属三小及金山八期中学。
在目前金山绿轴片区旧改渐渐成形下,本片区南北两边整体的城市界面渐渐健全,已构成单一制的片区定居生态。
大东海天樾其具体情况怎样?
该社区占地面积17.84亩,容积率2.3,绿化率30%,建筑高度限制60米下列。共规划2栋总高17层的纯商住宅,以及2500平商业、2000平养老设施和卫生服务中心。
户型上,此项目共面世151、193、205平四种大平层住宅,151唐汪式四居户型,193平和205唐汪式五居户型,为两梯三户,公摊18%,项目预计2024年上半年内交货,为毛坯房源。
项目已于2022年1月领证成交,据不动产交易中心数据表明,此项目的价格范围在3~3.7多万元/平,但,该价格与实际售价上仍有很大的浮动,具体情况仍需侦讯场详细咨询。
综上,在目前金山绿轴片区旧改渐渐成形下,邻近城市界面崭新,服务设施健全,地段价值匮乏,不可多得。
除此之外该社区主打提升大平层户型,适宜部分金山片区地缘客及邻近的提升人群,建议可侦讯场实地走访调查,介绍情况。
福州大东海天樾售楼处电话☎:400-8383-583☎✅【已认证】
福州大东海天樾售楼中心电话址☎:400-8383-583☎✅【已认证】
福州大东海天樾营销中心电话☎:400-8383-583☎✅【已认证】

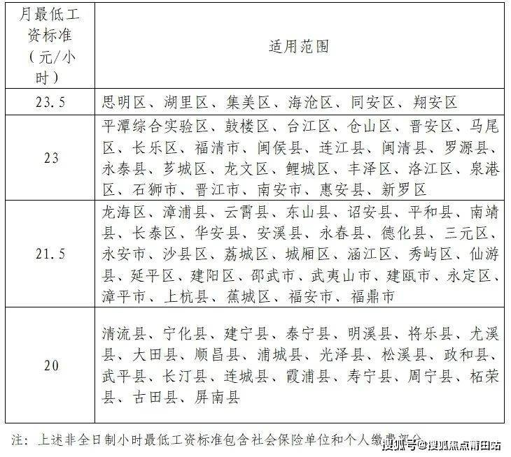
根据《福建省人力资源和社会保障厅关于公布我省最低工资标准的通知》(闽人社文[2025]14号) 和《福州住房公积金管理委员会关于调整2024年度福州住房公积金缴存基数的通知》(榕公积金管委[2024]2号) 文件规定,自2025年4月1日起,新开户的缴存单位职工和已开户的缴存单位新职工,符合住房公积金最低月缴存基数缴存的,应按照福建省人力资源和社会保障厅公布的福建省月最低工资标准2195元执行。福州市灵活就业人员住房公积金最低缴存基数按照上述标准执行。
目前福州住房公积金月缴存基数上限为29961元,月缴存额上限为7190元;调整后,月缴存基数下限从1960元上调至2195元,月缴存额下限也有望从196元增加至220元。(注:住房公积金缴存比例应不高于12%且不低于5%,且单位缴存比例和职工缴存比例应一致)
今年1月27日,福建省人力资源和社会保障厅公布了福建调整后的月最低工资标准、非全日制用工小时最低工资标准以及适用范围,新标准自2025年4月1日起执行。具体标准如下——

声明:本文由入驻焦点开放平台的作者撰写,除焦点官方账号外,观点仅代表作者本人,不代表焦点立场。
