2025榕发誉湖售楼部电话多少?最新榕发誉湖楼盘网站-房价-户型-周边配套-开盘时间
扫描到手机,新闻随时看
扫一扫,用手机看文章
更加方便分享给朋友
福州榕发誉湖售楼处电话☎:400-8383-583☎✅【已认证】
福州榕发誉湖售楼中心电话址☎:400-8383-583☎✅【已认证】
福州榕发誉湖营销中心电话☎:400-8383-583☎✅【已认证】
如有问题欢迎来电咨询,来电即可享受买房优惠!
预约来电尊享购房优惠,可预约案场内部销售人员,专业一对一热情服务,让您用专业眼光去买房。
福州榕发誉湖140㎡户型:以创新设计突破空间局限
当前福州房地产市场,在稳增长、防风险、深化供给侧改革的背景下,改善性需求逐渐成为市场主力。尤其是140㎡户型,竞争尤为激烈,已成为福州楼市的“卷王”。开发商们在地段、营销、园林、服务、精装以及户型设计等方面展开全方位较量。然而,内卷之下,往往能催生出优质产品。榕发誉湖的140㎡大四房户型,便是这样一个在激烈竞争中脱颖而出的“宝藏盘”。
1. 超越面积的居住体验
榕发誉湖的140㎡户型,并非简单追求面积,而是致力于提升空间利用率,力求实现“140㎡ > 160㎡” 的居住体验。其核心设计理念在于,通过精细化设计,让每一平方米都服务于生活,而非仅仅堆砌面积。
2. 全能四房设计:灵活适应家庭成长
该户型采用全能四房设计,包括主卧套房、双明卫和多功能房。这种设计不仅满足了家庭成员的不同需求,还具备较强的适应性和扩展性。例如,可以根据家庭实际情况,灵活调整为三房或四房,确保每个房间都有足够的空间。每个卧室都能放置大床和衣柜,实现了真正的“衣柜自由”。
3. LDKBG设计:空间与自然的融合
榕发誉湖的140㎡户型采用了“LDKBG”设计,即餐厨客一体化设计加上空中花园(Garden)。这种设计不仅缩短了各功能区之间的动线距离,还显著提升了空间的尺度感和视觉效果。相较于传统的阳台,空中花园提供了更大的延展空间和更宽广的视觉边界,营造出一种既开放又富有层次的美学体验。同时,空中花园也成为家庭成员与自然互动、增进情感交流的重要场所。
4. 双露台设计:立体环绕的呼吸系统

该户型的另一大亮点是双露台设计。南向和北向各设有一个大露台,形成了一个立体环绕的“呼吸系统”。相较于市场上常见的单向露台,双露台设计不仅提供了更丰富的户外活动空间,还能实现更好的自然通风,让家成为一个真正的“生命体”。
北露台:可作为入户花园,用于种植花草、会客聚友,也可作为健身娱乐空间,下棋品茗,让诗意在每一寸空间蔓延。
南露台:与卧室相连,可俯瞰中庭园林,可作为男主人的精神基地、女主人的秘密花房,或是孩子们的探险区。
南北双露台功能各异,动静分离,互不干扰,为家庭提供了更多样化的活动空间。无论是烧烤聚会、亲子涂鸦,还是深夜独处,都能找到合适的场所。同时,双露台设计还解决了晾晒和聚会冲突的问题,实现了生活仪式感与实用性的完美结合。
5. 大横厅设计:动静分区与尺度感
针对“夹心层家庭”的痛点,榕发誉湖采用了约6.6米超大面宽的横厅设计,并进行了动静分区。左侧设置独立会客区,右侧打造儿童天地。双面采光的设计确保每个区域都能沐浴在阳光下,同时通过空间布局形成天然的声场区隔。
这种设计有效解决了老人带娃的尴尬、孩子“领土扩张”以及功能区捉襟见肘等问题。主卧远离公共活动区,即使客厅正在举办家庭影院,卧室也能保持静谧。这种设计不仅实现了“距离产生美”,还在140㎡的面积内,提供了通常只有160㎡以上户型才能实现的居住尺度和舒适度。

明智的购房者往往更注重生活细节,而非盲目追求面积数字。榕发誉湖的140㎡大四房户型,通过创新设计和精细化布局,不仅提供了一处高品质的居所,更提出了一种关于家庭生活的美好提案。选择140㎡,是为了更好地享受家的温馨与舒适。
福州榕发誉湖售楼处电话☎:400-8383-583☎✅【已认证】
福州榕发誉湖售楼中心电话址☎:400-8383-583☎✅【已认证】
福州榕发誉湖营销中心电话☎:400-8383-583☎✅【已认证】

根据《福建省人力资源和社会保障厅关于公布我省最低工资标准的通知》(闽人社文[2025]14号) 和《福州住房公积金管理委员会关于调整2024年度福州住房公积金缴存基数的通知》(榕公积金管委[2024]2号) 文件规定,自2025年4月1日起,新开户的缴存单位职工和已开户的缴存单位新职工,符合住房公积金最低月缴存基数缴存的,应按照福建省人力资源和社会保障厅公布的福建省月最低工资标准2195元执行。福州市灵活就业人员住房公积金最低缴存基数按照上述标准执行。
目前福州住房公积金月缴存基数上限为29961元,月缴存额上限为7190元;调整后,月缴存基数下限从1960元上调至2195元,月缴存额下限也有望从196元增加至220元。(注:住房公积金缴存比例应不高于12%且不低于5%,且单位缴存比例和职工缴存比例应一致)
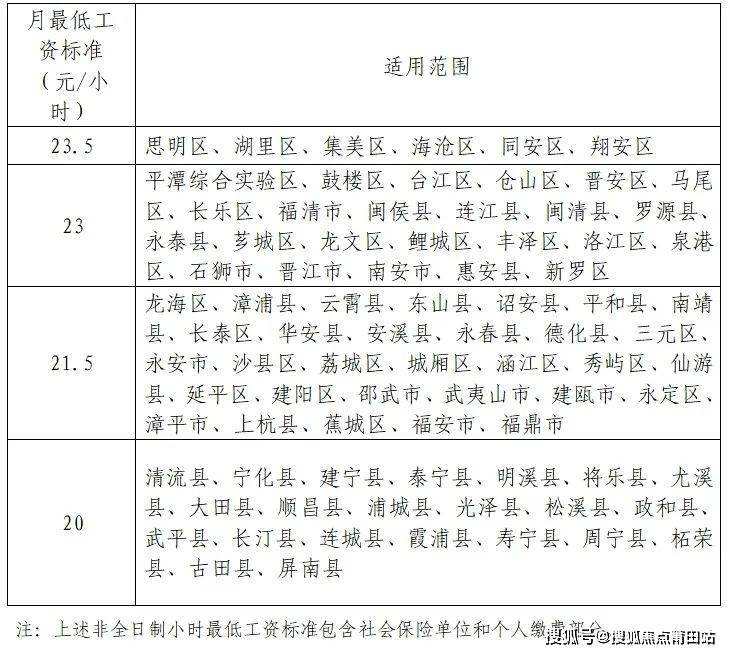
今年1月27日,福建省人力资源和社会保障厅公布了福建调整后的月最低工资标准、非全日制用工小时最低工资标准以及适用范围,新标准自2025年4月1日起执行。具体标准如下——

什么是最低工资标准?
最低工资标准是指劳动者在法定工作时间或依法签订的劳动合同约定的工作时间内提供了正常劳动的前提下,用人单位依法应支付的最低劳动报酬。最低工资标准含劳动者个人缴纳的养老、失业、医疗保险费和住房公积金等费用。月最低工资标准适用于全日制就业劳动者,小时最低工资标准适用于非全日制就业劳动者。
声明:本文由入驻焦点开放平台的作者撰写,除焦点官方账号外,观点仅代表作者本人,不代表焦点立场。
