#(高新区国贸江屿原营销中心)首页网站--高新区国贸江屿原欢迎您-楼盘详情/最新价格/备案价@高新区国贸江屿原售楼处服务电话
扫描到手机,新闻随时看
扫一扫,用手机看文章
更加方便分享给朋友
福州高新区国贸江屿原售楼中心热线:0591-38266485【☎售楼中心已认证✅】
高新区国贸江屿原开发商电话:0591-38266485【☎营销中心已认证✅】
✅本项目暂不接受临时到访,过来参观样板房请记得提前来电预约!
更多团购优惠详情咨询项目林经理:18559901239
✅为您安排楼盘现场销售全程接待并讲解,给您更贴心的看房体验!
若有中介报价过低,请及时与售楼中心核对真假,避免上当!开发商热线0591-38266485【售楼处首页已认证】
免责声明:将文章内容综合来源于网络、只作分享,版权归原作者所有!!如有侵权,请联系我们,我们第一时间处理
✅在售户型图丨项目介绍丨最新房源丨周边配套丨详细解答〢
◆开发商营销中心诚挚邀请,一键预约,尊享内部独家折扣!匠心独运的精品项目,恭候您的品鉴与选择。


福州国贸江屿原
福州高新区国贸江屿原售楼中心热线:0591-38266485【☎售楼中心已认证✅】
高新区国贸江屿原开发商电话:0591-38266485【☎营销中心已认证✅】
✅本项目暂不接受临时到访,过来参观样板房请记得提前来电预约!
更多团购优惠详情咨询项目林经理:18559901239
✅为您安排楼盘现场销售全程接待并讲解,给您更贴心的看房体验!
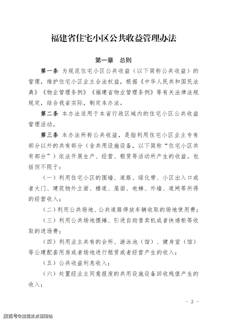
福建省住房和城乡建设厅印发《福建省住宅小区公共收益管理办法》将于3月1日起实施,有效期5年
一、修订背景
为规范住宅小区公共收益管理,保障业主的知情权、监督权及合法权益,福建省住房和城乡建设厅于2022年9月30日印发《福建省住宅小区公共收益管理办法(试行)》。为了让公共收益公示更加及时全面、公示内容更加完整真实、公共收益管理支出更加规范,围绕当前公共收益管理工作中仍然存在的突出问题,依据《中华人民共和国民法典》《物业管理条例》《福建省物业管理条例》等有关规定,在前几年物业公共收益“点题整治”工作基础上,结合我省实际,修订本《办法》。
二、修订主要内容
《办法》包括总则、职责分工、经营和账户管理、使用管理、公示和审计管理、监督检查、附则等共七章三十七条。修订主要内容如下:
01明确公共收益归属
按照《福建省物业管理条例》规定,明确建设单位、物业服务企业或者其他管理人等利用物业服务区域内业主的共有部分所产生的公共收益归全体业主共有。
02加强经营合同(协议)监管
明确物业服务合同未约定的住宅小区共有部分经营事项,应当经业主依法共同决定,并签订合同或者协议,作为物业服务合同的有效组成部分,向当地物业管理主管部门报备。
03简化公共收益使用程序
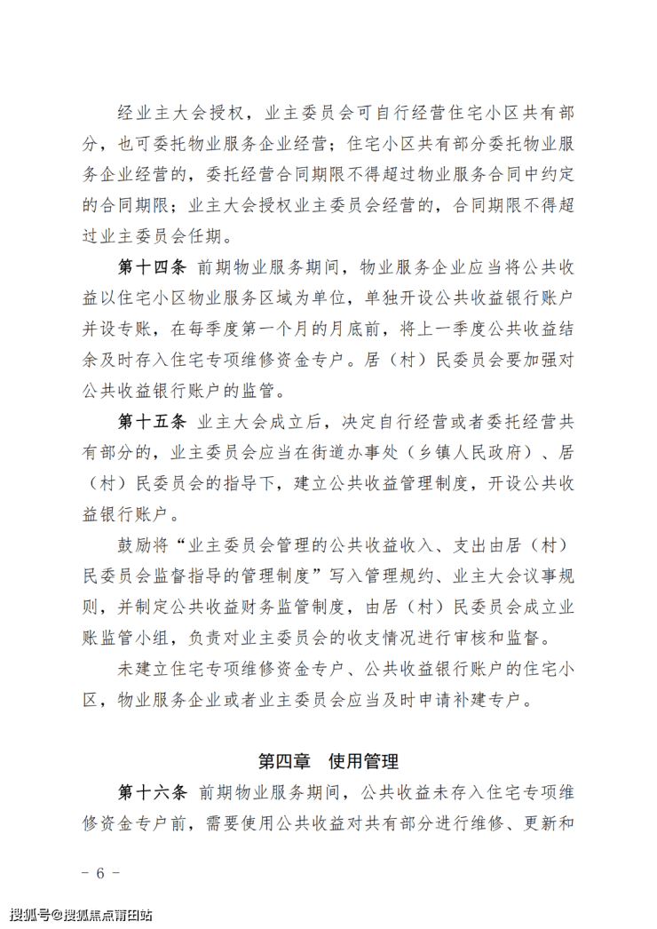
鼓励由业主委员会(临时物业管理委员会)或者物业服务企业制定住宅小区公共收益年度使用计划,经业主依法表决同意后按计划实施。业主大会可在管理规约中或者临时物业管理委员会可依法征得业主同意后,采取一次性授权的方式,分别明确物业服务企业或者业主委员会使用公共收益的情形、条件、额度和程序,进一步简化公共收益使用程序。
04明确公共收益可用于房屋保险和体检
按照“取之于民、用之于民”的原则,规定经业主大会决定,业主委员会账户的公共收益可以用于开展房屋保险和体检等事项的支出,为探索城镇房屋保险和体检制度拓宽经费渠道。
05加强财务审计
为避免增加公共收益年度审计费用,按照年度公共收益收入金额进行分类施策:对年度公共收益为5万元以下的,经公示无异议的,可不进行审计;对年度公共收益为5万元(含本数)以上的,每年审计1次。同时,鼓励有条件的物业管理主管部门使用财政资金聘请第三方审计机构实行统一审计。
06增加“业账社审”条款
鼓励将“业主委员会管理的公共收益收入、支出由居(村)民委员会监督指导的管理制度”写入管理规约、业主大会议事规则,并制定公共收益财务监管制度,由居(村)民委员会成立业账监管小组,负责对业主委员会的收支情况进行审核和监督。




来源:福建住建
声明:本文由入驻焦点开放平台的作者撰写,除焦点官方账号外,观点仅代表作者本人,不代表焦点立场。
