【新榕江和阅】售楼处发布_楼盘详情(2025房价+户型图)_拨打新榕江和阅售楼部电话_国庆中秋特惠房源限时秒杀!
扫描到手机,新闻随时看
扫一扫,用手机看文章
更加方便分享给朋友
新榕江和阅(售楼处)首页网站-2025楼盘评测_新榕江和阅售楼处|电话丨详情丨房价丨地址
福州新榕江和阅
4008556400
地块位于仓山区江南CBD片区金浦支路北侧,金浦路南侧,鼓山大桥南连接线/南二环北侧;紧邻高盛科创街区,目前周边城市配套设施正逐步完善。
品宣做得再好,也要基于好产品,这才是房企的立身之本。当房地产行业步入高质量发展的新时代,产品系成了房企竞争的重点。新榕也不甘落后,完成了产品系迭代,除了安居工程“金质系”,还有品质人居“和悦系”,首发之作就是马上要亮相的【新榕江和阅】。
编辑
项目就在东部办公区南侧,花海公园、世纪金源购物中心、地铁4号线、海峡国际会展中心、二环快速……周边配套还是挺能打的。
东街1號目前得到的产品信息是,【新榕江和阅】规划了6栋纯板式小高层,意味着楼间距、采光面、通透性会比市面上塔楼产品更胜一筹。户型建面约108-138㎡,起步就是四房,首改客群可以重点关注下。
编辑
当然,最值得期待的是高端改善“水天系”。
像仓山高宅片区的【新榕云行】目前流出的产品信息是建面约143-200㎡生态住宅,从纯高改面积段和效果图展现的豪宅立面、空中花园、一线水景,就能看出其在高端住宅领域的野心。东街1號还打听到该项目建筑方案设计请的是保利福州豪宅同家设计院,要以行业内的顶级标准来呈现。
编辑
新榕看似是“慢工匠”,实则是在暗暗憋大招。东街1號从内部了解到,新榕“慢节奏”入市主要是想靠实景卖房,即不靠效果图,而是通过提前兑现交付后场景,给予购房者足够的安全感。这是准备走在行业前列啊!
福州新榕江和阅

帝封江↔机场(新区段)票价13元

01
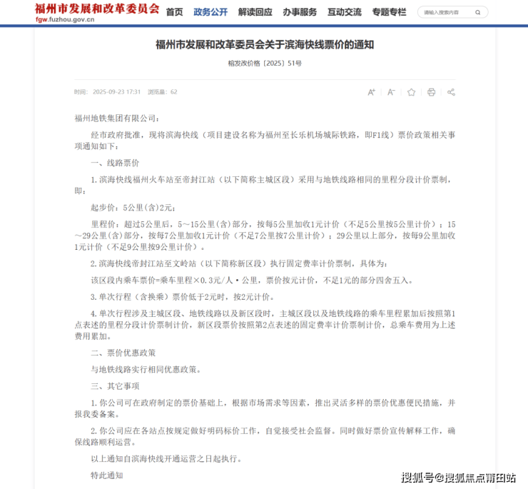
滨海快线主城区段票价方案
采用与地铁线路相同的里程分段计价票制,即:
起步价5公里(含)2元。超过5公里后,5-15公里(含),按每5公里加收1元计价(不足5公里按5公里计价);15-29公里(含),按每7公里加收1元计价(不足7公里按7公里计价);29公里以上,按每9公里加收1元计价(不足9公里按9公里计价)。
按上述票制,从福州火车站至东门、水部均为2元,从福州火车站至南公园、三叉街均为3元,从福州火车站至帝封江站票价为4元。
02
滨海快线新区段票价方案
采用固定费率计价票制。具体为:该区段内乘车票价=乘车里程×0.3元/人·公里,票价按元计价,不足1元的部分四舍五入。
声明:本文由入驻焦点开放平台的作者撰写,除焦点官方账号外,观点仅代表作者本人,不代表焦点立场。
