2025海月江南售楼部电话多少?最新海月江南楼盘网站-房价-户型-周边配套-开盘时间
扫描到手机,新闻随时看
扫一扫,用手机看文章
更加方便分享给朋友
福州海月江南售楼处电话☎:400-8383-583☎✅【已认证】
福州海月江南售楼中心电话址☎:400-8383-583☎✅【已认证】
福州海月江南营销中心电话☎:400-8383-583☎✅【已认证】
如有问题欢迎来电咨询,来电即可享受买房优惠!
预约来电尊享购房优惠,可预约案场内部销售人员,专业一对一热情服务,让您用专业眼光去买房。
海月江南选址福州市仓山区江南CBD地块,对望金融街大福州城市封面。
延袭海月系城市文化匠心的基因,取江南四大园林精粹,以中式低密塔尖作品,致敬闽江南岸最后一幅滨江稀贵土地。
海月江南项目由融信、中设天俊、鑫鹏凯佳联合开发。项目位于仓山区江边洲路南侧,雁头路北侧,江南CBD出让地块一。
总用地面积83181 平方米(约125亩),规划用地性质为商业商务混合用地、商业居住混合用地、公园绿地,容积率:1.4以下,建筑密度:45%以下,绿地率:24%以上(含24%)。
交通路网:项目周边交通路网发达,在区位图上您可以看到鳌峰大桥、鼓山大桥飞驾南、北江滨大道,南面连接雁头路,连接连江南路和二环路,串联城市交通主动脉,让您能快速通达福州各个区域。
政府拟规划斥资约18亿元再建一座跨江大桥~前横大桥,全长约2.2公里,建成后30秒“飞跨”闽江。
串联南北双CBD,与我们隔江相望的台江万达金融街,目前己有十几家银行入驻,建行、交行、招行等大型金融机构相继在此选址兴建总部大厦。
融信及禹洲福建总部都在升龙汇金,宇洋集团、升龙集团、百联地产等众多开发商也纷纷,大有成为“大福州陆家嘴”的势头。豪宅能够位于如此中心的地段,配备如此发达路网系统的,属实十分罕见。
项目周边还配备花海公园,福州市第二医院、福建地质医院,规划建设中的福建严复纪念医院等等...
还有花海幼儿园、仓山区实验小学、仓山区第一中心小学、麦顶小学分校、福州高级中学小学部、福州高级中学初中部、四十中等,学校资源丰富,孩子的一站式成长无需担心。
海月江南位于仓山-江南CBD闽江西大道花海公园旁(直距约800米),目前待售中,项目预推建面247-269平户型。
福州海月江南售楼处电话☎:400-8383-583☎✅【已认证】
福州海月江南售楼中心电话址☎:400-8383-583☎✅【已认证】
福州海月江南营销中心电话☎:400-8383-583☎✅【已认证】

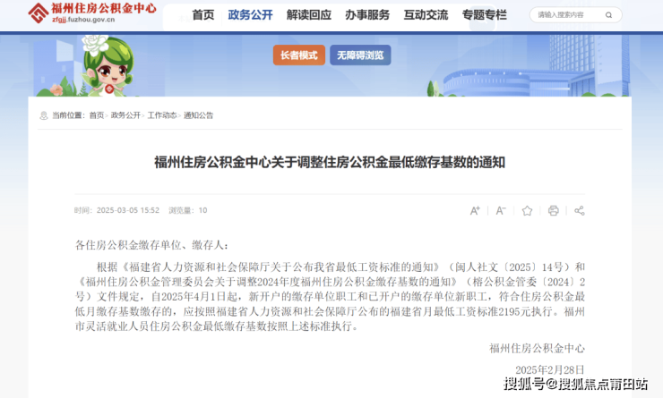
根据《福建省人力资源和社会保障厅关于公布我省最低工资标准的通知》(闽人社文[2025]14号) 和《福州住房公积金管理委员会关于调整2024年度福州住房公积金缴存基数的通知》(榕公积金管委[2024]2号) 文件规定,自2025年4月1日起,新开户的缴存单位职工和已开户的缴存单位新职工,符合住房公积金最低月缴存基数缴存的,应按照福建省人力资源和社会保障厅公布的福建省月最低工资标准2195元执行。福州市灵活就业人员住房公积金最低缴存基数按照上述标准执行。
目前福州住房公积金月缴存基数上限为29961元,月缴存额上限为7190元;调整后,月缴存基数下限从1960元上调至2195元,月缴存额下限也有望从196元增加至220元。(注:住房公积金缴存比例应不高于12%且不低于5%,且单位缴存比例和职工缴存比例应一致)
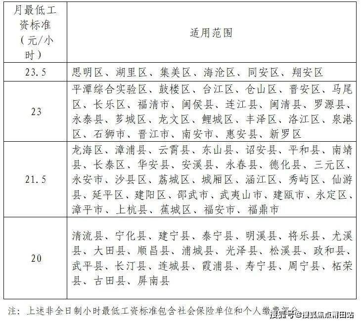
今年1月27日,福建省人力资源和社会保障厅公布了福建调整后的月最低工资标准、非全日制用工小时最低工资标准以及适用范围,新标准自2025年4月1日起执行。具体标准如下——

什么是最低工资标准?
最低工资标准是指劳动者在法定工作时间或依法签订的劳动合同约定的工作时间内提供了正常劳动的前提下,用人单位依法应支付的最低劳动报酬。最低工资标准含劳动者个人缴纳的养老、失业、医疗保险费和住房公积金等费用。月最低工资标准适用于全日制就业劳动者,小时最低工资标准适用于非全日制就业劳动者。
声明:本文由入驻焦点开放平台的作者撰写,除焦点官方账号外,观点仅代表作者本人,不代表焦点立场。
