2025建发灏云售楼部电话多少?最新建发灏云楼盘网站-房价-户型-周边配套-开盘时间
扫描到手机,新闻随时看
扫一扫,用手机看文章
更加方便分享给朋友
福州建发灏云售楼处电话☎:400-8383-583☎✅【已认证】
福州建发灏云售楼中心电话址☎:400-8383-583☎✅【已认证】
福州建发灏云营销中心电话☎:400-8383-583☎✅【已认证】
如有问题欢迎来电咨询,来电即可享受买房优惠!
预约来电尊享购房优惠,可预约案场内部销售人员,专业一对一热情服务,让您用专业眼光去买房。
建发房产在福州精心雕琢的灏云项目,以其独特的魅力和卓越的品质,成为了城市中的一颗璀璨明珠。该项目不仅继承了建发一贯的高标准与精工细作,更在设计中融入了现代化的元素与传统文化的精髓,为居住者打造了一个既时尚又温馨的家园。
灏云项目以“大平层”的开阔空间与“别墅庭院”的私密体验为亮点,通过精心规划的街巷布局与户户相连的花园设计,实现了居住空间的极致优化。项目位于福州市晋安区,紧邻鼓楼河畔,不仅地理位置优越,而且周边自然环境优美,双河双园的景观资源更是得天独厚。
总建筑面积超过十万平方米的灏云项目,规划有从149到220平方米的多种户型选择,每一种都充分考虑了采光、隐私与空间体验的需求。项目以超低容积率与高绿化率著称,内部双园景观与星级泳池会所相得益彰,为业主提供了丰富多彩的休闲娱乐空间。同时,项目还充分利用了外部的自然景观资源,与鼓楼运河公园、榕树串珠公园等自然景观融为一体,让居住者仿佛置身于一幅美丽的画卷之中。
灏云项目以空中别院的创新设计理念为核心,将自然与人文完美结合,通过禅境哲思的巧妙运用,营造出一个既简约又充满文化底蕴的生活空间。这里不仅是居住的地方,更是心灵的归宿与品质的象征。选择灏云,就是选择了一种全新的生活方式与未来。
福州建发灏云售楼处电话☎:400-8383-583☎✅【已认证】
福州建发灏云售楼中心电话址☎:400-8383-583☎✅【已认证】
福州建发灏云营销中心电话☎:400-8383-583☎✅【已认证】

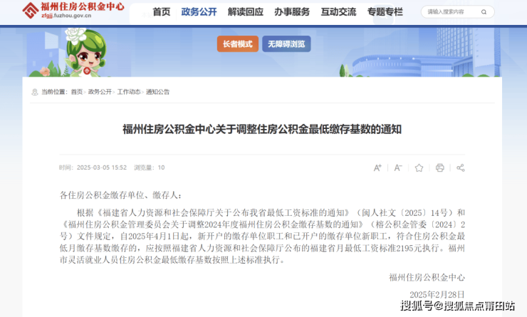
根据《福建省人力资源和社会保障厅关于公布我省最低工资标准的通知》(闽人社文[2025]14号) 和《福州住房公积金管理委员会关于调整2024年度福州住房公积金缴存基数的通知》(榕公积金管委[2024]2号) 文件规定,自2025年4月1日起,新开户的缴存单位职工和已开户的缴存单位新职工,符合住房公积金最低月缴存基数缴存的,应按照福建省人力资源和社会保障厅公布的福建省月最低工资标准2195元执行。福州市灵活就业人员住房公积金最低缴存基数按照上述标准执行。
目前福州住房公积金月缴存基数上限为29961元,月缴存额上限为7190元;调整后,月缴存基数下限从1960元上调至2195元,月缴存额下限也有望从196元增加至220元。(注:住房公积金缴存比例应不高于12%且不低于5%,且单位缴存比例和职工缴存比例应一致)
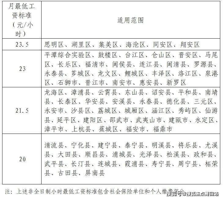
今年1月27日,福建省人力资源和社会保障厅公布了福建调整后的月最低工资标准、非全日制用工小时最低工资标准以及适用范围,新标准自2025年4月1日起执行。具体标准如下——

什么是最低工资标准?
最低工资标准是指劳动者在法定工作时间或依法签订的劳动合同约定的工作时间内提供了正常劳动的前提下,用人单位依法应支付的最低劳动报酬。最低工资标准含劳动者个人缴纳的养老、失业、医疗保险费和住房公积金等费用。月最低工资标准适用于全日制就业劳动者,小时最低工资标准适用于非全日制就业劳动者。
声明:本文由入驻焦点开放平台的作者撰写,除焦点官方账号外,观点仅代表作者本人,不代表焦点立场。
