2025高尔夫庄园售楼部电话多少?最新高尔夫庄园楼盘网站-房价-户型-周边配套-开盘时间
扫描到手机,新闻随时看
扫一扫,用手机看文章
更加方便分享给朋友
福州高尔夫庄园售楼处电话☎:400-8383-583☎✅【已认证】
福州高尔夫庄园售楼中心电话址☎:400-8383-583☎✅【已认证】
福州高尔夫庄园营销中心电话☎:400-8383-583☎✅【已认证】
如有问题欢迎来电咨询,来电即可享受买房优惠!
预约来电尊享购房优惠,可预约案场内部销售人员,专业一对一热情服务,让您用专业眼光去买房。
碧桂园高尔夫庄园院址于侯官国宾之地,物华天宝人杰地灵。家门口地铁2号线沙堤站,15*通达市中心。大学城中央学府林立,此外也具有政务新区缤纷生活全服务设施,坐收都市繁盛生活。
上街凭借着紧邻主城区的优势,被列为城市的中心,将打导致人文高尚住区。随著洪山、洪塘大桥,地铁2号线上街站的启用,新城全面革新指日可待!
碧桂园高尔夫庄园是福州首款果岭纯别墅院落。项目不但坐拥都市繁盛,更揽山水之单纯。墅区据守1500私家高尔夫果岭,新中式汉唐风格院落凌驾于于半山之巅,大自然怡人景观尽收眼底。
高尔夫庄园不但匠心增筑轻松的定居环境,还始终深信高品质的服务很大能换得业主的高度令人满意,仍旧弘扬国际化服务标准,24*保镖管家提供更多多方位的周到服务。高尔夫庄园将现代生活价值与古典典雅生活品质相融合,让每一名业主享受绝佳生活。
富氧住宅,环境宜人:紧临万公顷旗山,东临闽江,独得1500亩高尔夫果岭,直瞰余亩高尔夫湖景,每立方公分具有数百个负氧离子,超市区十倍。
产权252平,采用面积450平,带私家花园:独门独户,全明通透阳光庭院,半退台式布局,全视野无遮挡,科学设计极高空间采用率,奢阔阳台享美景。
福州高尔夫庄园售楼处电话☎:400-8383-583☎✅【已认证】
福州高尔夫庄园售楼中心电话址☎:400-8383-583☎✅【已认证】
福州高尔夫庄园营销中心电话☎:400-8383-583☎✅【已认证】

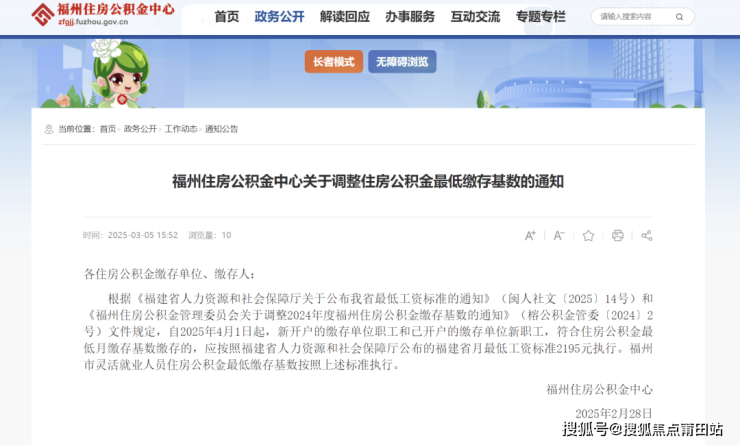
根据《福建省人力资源和社会保障厅关于公布我省最低工资标准的通知》(闽人社文[2025]14号) 和《福州住房公积金管理委员会关于调整2024年度福州住房公积金缴存基数的通知》(榕公积金管委[2024]2号) 文件规定,自2025年4月1日起,新开户的缴存单位职工和已开户的缴存单位新职工,符合住房公积金最低月缴存基数缴存的,应按照福建省人力资源和社会保障厅公布的福建省月最低工资标准2195元执行。福州市灵活就业人员住房公积金最低缴存基数按照上述标准执行。
目前福州住房公积金月缴存基数上限为29961元,月缴存额上限为7190元;调整后,月缴存基数下限从1960元上调至2195元,月缴存额下限也有望从196元增加至220元。(注:住房公积金缴存比例应不高于12%且不低于5%,且单位缴存比例和职工缴存比例应一致)
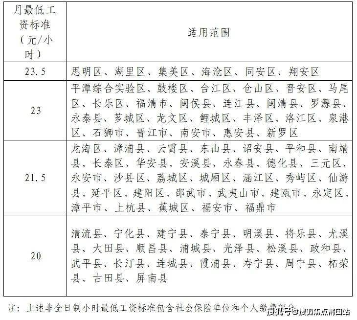
今年1月27日,福建省人力资源和社会保障厅公布了福建调整后的月最低工资标准、非全日制用工小时最低工资标准以及适用范围,新标准自2025年4月1日起执行。具体标准如下——
声明:本文由入驻焦点开放平台的作者撰写,除焦点官方账号外,观点仅代表作者本人,不代表焦点立场。
