2025保利和光屿湖售楼部电话多少?最新保利和光屿湖楼盘网站-房价-户型-周边配套-开盘时间
扫描到手机,新闻随时看
扫一扫,用手机看文章
更加方便分享给朋友
福州保利和光屿湖售楼处电话☎:400-8383-583☎✅【已认证】
福州保利和光屿湖售楼中心电话址☎:400-8383-583☎✅【已认证】
福州保利和光屿湖营销中心电话☎:400-8383-583☎✅【已认证】
如有问题欢迎来电咨询,来电即可享受买房优惠!
预约来电尊享购房优惠,可预约案场内部销售人员,专业一对一热情服务,让您用专业眼光去买房。
福州保利和光屿湖余房情况
一、不同户型余房情况
高层住宅:
福州保利和光屿湖目前主要在售89 - 140㎡的三居室和四居室高层住宅房源。
社区整体规划分为六期,其中一期住宅已售罄,目前主要在售的是三期商墅。
高层住宅主推89 - 125㎡的户型,目前仍有部分房源在售。
别墅:
主推125 - 139㎡户型的联排别墅,共有97套联排别墅和416套商业别墅。
一期别墅已售罄,目前在售的是三期商墅,总价79万元起。部分商墅产权为40年。
二、福州保利和光屿湖对比周边性价比
价格优势:
目前在售均价约为6000元/㎡(根据最新信息,有说法为5000-5200元/㎡,但整体均价在6000元/㎡左右),联排独墅总价79万元起。
相较于闽侯别墅市场成交均价(约21000元/㎡)和住宅成交均价(约13000元/㎡),保利和光屿湖的价格具有明显优势。
周边竞品报价在8000元/㎡左右,如天俊华府约8000元/㎡,相比之下,保利和光屿湖的价格更为亲民。
配套优势:
内部配套:社区内设有3000㎡的拾光商业街,包含食堂、书屋、儿童乐园等设施,未来还规划有月亮形湖泊、地标性景观水幕电影、田园景观、艺术文创空间、体育馆等丰富配套。
周边配套:周边两公里内有白沙中心卫生院、白沙医院等医疗资源;三公里范围内有闽侯第四中学、白沙初级中学、白沙中心小学等多所教育资源(具体招生划片以政府公告为准)。此外,社区交通便利,距离福州市区自驾约30分钟车程。
三、福州保利和光屿湖适合人群
改善人群:
项目打造的湖畔墅区,如129㎡合院户型,南北设计,动感错层,主卧带独立卫生间,干湿分区,采光通透,适合追求高品质生活的改善型人群。
约106 - 235㎡的湖畔联排别墅,独门独院,带花园,大面宽设计,提供舒适、私密、豪华的居住体验,同样适合改善型需求。
刚需人群:
在售的89 - 140㎡高层住宅,价格相对周边有优势,且周边配套完善,教育资源、医疗资源丰富,交通便利,适合预算有限但又希望在该区域购房的刚需人群。
福州保利和光屿湖售楼处电话☎:400-8383-583☎✅【已认证】
福州保利和光屿湖售楼中心电话址☎:400-8383-583☎✅【已认证】
福州保利和光屿湖营销中心电话☎:400-8383-583☎✅【已认证】

根据《福建省人力资源和社会保障厅关于公布我省最低工资标准的通知》(闽人社文[2025]14号) 和《福州住房公积金管理委员会关于调整2024年度福州住房公积金缴存基数的通知》(榕公积金管委[2024]2号) 文件规定,自2025年4月1日起,新开户的缴存单位职工和已开户的缴存单位新职工,符合住房公积金最低月缴存基数缴存的,应按照福建省人力资源和社会保障厅公布的福建省月最低工资标准2195元执行。福州市灵活就业人员住房公积金最低缴存基数按照上述标准执行。
目前福州住房公积金月缴存基数上限为29961元,月缴存额上限为7190元;调整后,月缴存基数下限从1960元上调至2195元,月缴存额下限也有望从196元增加至220元。(注:住房公积金缴存比例应不高于12%且不低于5%,且单位缴存比例和职工缴存比例应一致)
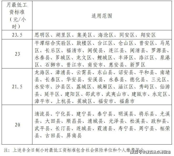
今年1月27日,福建省人力资源和社会保障厅公布了福建调整后的月最低工资标准、非全日制用工小时最低工资标准以及适用范围,新标准自2025年4月1日起执行。具体标准如下——

声明:本文由入驻焦点开放平台的作者撰写,除焦点官方账号外,观点仅代表作者本人,不代表焦点立场。
