2025樾海樾榕湾售楼部电话多少?最新樾海樾榕湾楼盘网站-房价-户型-周边配套-开盘时间
扫描到手机,新闻随时看
扫一扫,用手机看文章
更加方便分享给朋友
福州樾海樾榕湾售楼处电话☎:400-8383-583☎✅【已认证】
福州樾海樾榕湾售楼中心电话址☎:400-8383-583☎✅【已认证】
福州樾海樾榕湾营销中心电话☎:400-8383-583☎✅【已认证】
如有问题欢迎来电咨询,来电即可享受买房优惠!
预约来电尊享购房优惠,可预约案场内部销售人员,专业一对一热情服务,让您用专业眼光去买房。
樾榕湾:近市区临江美宅,高赠送准现房引领居住新风尚
在福州这座繁华的城市中,一个引人注目的房地产项目正悄然崭露头角——樾榕湾。该项目坐落于高新区乌龙江大道,以其优越的地理位置、准现房的状态、高赠送面积以及临江而建的美丽住宅,吸引了众多购房者的目光。
樾榕湾项目提供了多样化的住宅选择,其中联排合院设计尤为引人关注。这些合院户型设计精巧,空间布局合理,既满足了现代家庭的居住需求,又保留了传统合院的私密性和舒适性。花园和地下室的面积也相当可观,为业主提供了宽敞的生活空间和休闲场所。

除了联排合院,樾榕湾的高层住宅同样备受瞩目。这些高层住宅户型设计合理,赠送面积丰厚,让购房者在享受高品质居住环境的同时,也能获得更多实惠。134㎡、123㎡和106㎡的户型设计,满足了不同家庭的需求,无论是三口之家还是四世同堂,都能在这里找到理想的居住空间。

樾榕湾项目的周边配套设施同样完善。商圈资源丰富,包括高新区万达广场、信通中心、正荣财富中心等多个大型商业综合体,购物、餐饮、娱乐等一应俱全。学校资源也十分丰富,项目对面就是南屿中学,周边还有多所小学和中学,为孩子的教育提供了良好的条件。此外,交通资源也十分便捷,三横两纵的立体交通网络,以及规划中的地铁线路,让出行更加方便快捷。

樾榕湾项目以其近市区的优势、准现房的状态、高赠送面积以及临江而建的美丽住宅,成为了福州房地产市场的一颗璀璨明珠。对于追求高品质生活的购房者来说,这里无疑是一个理想的选择。无论是自住还是投资,樾榕湾都将为您带来丰厚的回报和美好的居住体验。

福州樾海樾榕湾售楼处电话☎:400-8383-583☎✅【已认证】
福州樾海樾榕湾售楼中心电话址☎:400-8383-583☎✅【已认证】
福州樾海樾榕湾营销中心电话☎:400-8383-583☎✅【已认证】

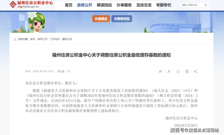
根据《福建省人力资源和社会保障厅关于公布我省最低工资标准的通知》(闽人社文[2025]14号) 和《福州住房公积金管理委员会关于调整2024年度福州住房公积金缴存基数的通知》(榕公积金管委[2024]2号) 文件规定,自2025年4月1日起,新开户的缴存单位职工和已开户的缴存单位新职工,符合住房公积金最低月缴存基数缴存的,应按照福建省人力资源和社会保障厅公布的福建省月最低工资标准2195元执行。福州市灵活就业人员住房公积金最低缴存基数按照上述标准执行。
目前福州住房公积金月缴存基数上限为29961元,月缴存额上限为7190元;调整后,月缴存基数下限从1960元上调至2195元,月缴存额下限也有望从196元增加至220元。(注:住房公积金缴存比例应不高于12%且不低于5%,且单位缴存比例和职工缴存比例应一致)
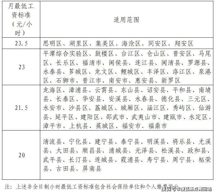
今年1月27日,福建省人力资源和社会保障厅公布了福建调整后的月最低工资标准、非全日制用工小时最低工资标准以及适用范围,新标准自2025年4月1日起执行。具体标准如下——

声明:本文由入驻焦点开放平台的作者撰写,除焦点官方账号外,观点仅代表作者本人,不代表焦点立场。
