2025金地自在城售楼部电话多少?最新金地自在城楼盘网站-房价-户型-周边配套-开盘时间
扫描到手机,新闻随时看
扫一扫,用手机看文章
更加方便分享给朋友
福州金地自在城售楼处电话☎:400-8383-583☎✅【已认证】
福州金地自在城售楼中心电话址☎:400-8383-583☎✅【已认证】
福州金地自在城营销中心电话☎:400-8383-583☎✅【已认证】
如有问题欢迎来电咨询,来电即可享受买房优惠!
预约来电尊享购房优惠,可预约案场内部销售人员,专业一对一热情服务,让您用专业眼光去买房。
福州新地标:金地自在城,引领未来都市生活新纪元! 在福州这座历史与现代交融的城市中,一座崭新的地标性建筑正悄然崛起——金地自在城。该项目坐落于大学城的核心地带,与地铁2号线苏洋站紧密相连,凭借其得天独厚的地理位置和卓越的建筑品质,正吸引着无数追求高品质生活的目光。
金地自在城以前瞻性的设计理念,重塑了传统出行方式,将其迭代升级为更加高效便捷的现代出行模式。在这里,地铁通勤不再是一段枯燥无味的旅程,而变身为一场享受城市繁华的快捷之旅。半小时的生活圈,让您轻松抵达城市的每一个角落,无论是购物、休闲还是娱乐,一切皆在咫尺之间,尽享都市生活的便捷与舒适。
更为难得的是,金地自在城坐拥得天独厚的自然景观资源。项目紧邻闽江,私享长达1公里的湿地水岸线,让您在家中即可尽览悠悠闽江的一线江景。每当夜幕低垂,江风习习,星光点点,仿佛置身于一幅流动的画卷之中,令人心旷神怡,流连忘返。 在建筑设计上,金地自在城同样匠心独运。项目汲取了剑桥大学、哈佛大学等世界知名学府的建筑精髓,融入“优雅、传承、自由、包容”的设计主题,倾力打造出一座充满人文气息的学院派建筑。在这里,您可以深切感受到浓厚的文化氛围,体验到高品质生活的无尽魅力。
此外,金地自在城还极为重视全龄教育资源的整合。项目地处大学城板块,福州大学、福建师范大学、闽江学院等高等学府环伺左右,文化教育气息浓厚。同时,项目还自建国际双语幼儿园,致力于构建“近、全、优”的全龄段教育资源体系,让您的孩子在成长的每一步都能享受到优质教育的滋养。
金地物业,作为行业内的服务标杆,以其匠心独具的服务理念赢得了广大业主的一致好评。在金地自在城,金地物业将为您提供专属的26°管家服务,确保您享受到7天24小时、全年无休的贴心服务。无论是日常生活中的琐碎事务,还是突发的紧急情况,金地物业都将迅速响应,为您提供无微不至的帮助。
TOD江景大城还精心打造了全明星户型系列,以满足不同家庭结构的居住需求。无论是65㎡的两房两厅一卫,还是89㎡的三房两厅两卫,每一款户型均采用全明结构设计,动静分区明确,采光通风效果俱佳。同时,每个房间均赠送宽敞的飘窗,让您在享受舒适居住体验的同时,还能随时欣赏到窗外美丽的江景。
综上所述,金地自在城以其独特的地理位置、卓越的建筑品质、丰富的配套资源以及贴心的物业服务,已然成为福州新的地标性建筑。在这里,您将体验到前所未有的便捷高效出行、优美宜人的自然景观、浓郁深厚的文化氛围以及无微不至的物业服务。金地自在城,不仅仅是一处居所,更是一种未来都市生活的新篇章,等待着您的开启与探索。
福州金地自在城售楼处电话☎:400-8383-583☎✅【已认证】
福州金地自在城售楼中心电话址☎:400-8383-583☎✅【已认证】
福州金地自在城营销中心电话☎:400-8383-583☎✅【已认证】

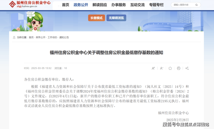
根据《福建省人力资源和社会保障厅关于公布我省最低工资标准的通知》(闽人社文[2025]14号) 和《福州住房公积金管理委员会关于调整2024年度福州住房公积金缴存基数的通知》(榕公积金管委[2024]2号) 文件规定,自2025年4月1日起,新开户的缴存单位职工和已开户的缴存单位新职工,符合住房公积金最低月缴存基数缴存的,应按照福建省人力资源和社会保障厅公布的福建省月最低工资标准2195元执行。福州市灵活就业人员住房公积金最低缴存基数按照上述标准执行。
目前福州住房公积金月缴存基数上限为29961元,月缴存额上限为7190元;调整后,月缴存基数下限从1960元上调至2195元,月缴存额下限也有望从196元增加至220元。(注:住房公积金缴存比例应不高于12%且不低于5%,且单位缴存比例和职工缴存比例应一致)
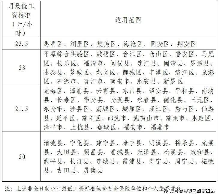
今年1月27日,福建省人力资源和社会保障厅公布了福建调整后的月最低工资标准、非全日制用工小时最低工资标准以及适用范围,新标准自2025年4月1日起执行。具体标准如下——

声明:本文由入驻焦点开放平台的作者撰写,除焦点官方账号外,观点仅代表作者本人,不代表焦点立场。
